安顿智能手表
143.1MB · 2025-11-22
c4D是一款非常好用且功能强大的专业3D建模工具,一般设计师多会选择Cinema 4D R18来创建相应的2D、3D图纸,下面我们就来看看c4D的使用方法。
1、c4d中的切片功能可以将图形做出切割过的感觉。

2、添加标准网格,可以让图片后期修改更简单。

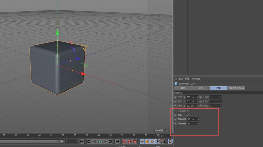
3、c4d当中立方体添加圆角的工具,在对象那里。

4、文字在挤压过后,做空心的效果,可以选择封顶,顶端和末端均选择无。

5、右键立方体,选择线,可以调出切刀工具。

6、切刀的模式一般选择循环。

7、右键选择挤压,然后在空白处按鼠标左键进行挤压。


8、需要移动切刀后的线,双击就可以了。

9、要改变上面的大小,可以选择缩放,然后空白处移动鼠标左键。

以上就是c4D的使用方法,都是基础教程,刚入门的朋友可以进来看一下。