驻马店融媒客户端
78.06MB · 2025-11-21
有时侯场景需要很多的灯光来照亮,这就要用到灯光阵了(就是很多个灯光)。c4d中怎么快速创建一个合理的灯光阵呢?下面我们就来看看详细的教程。

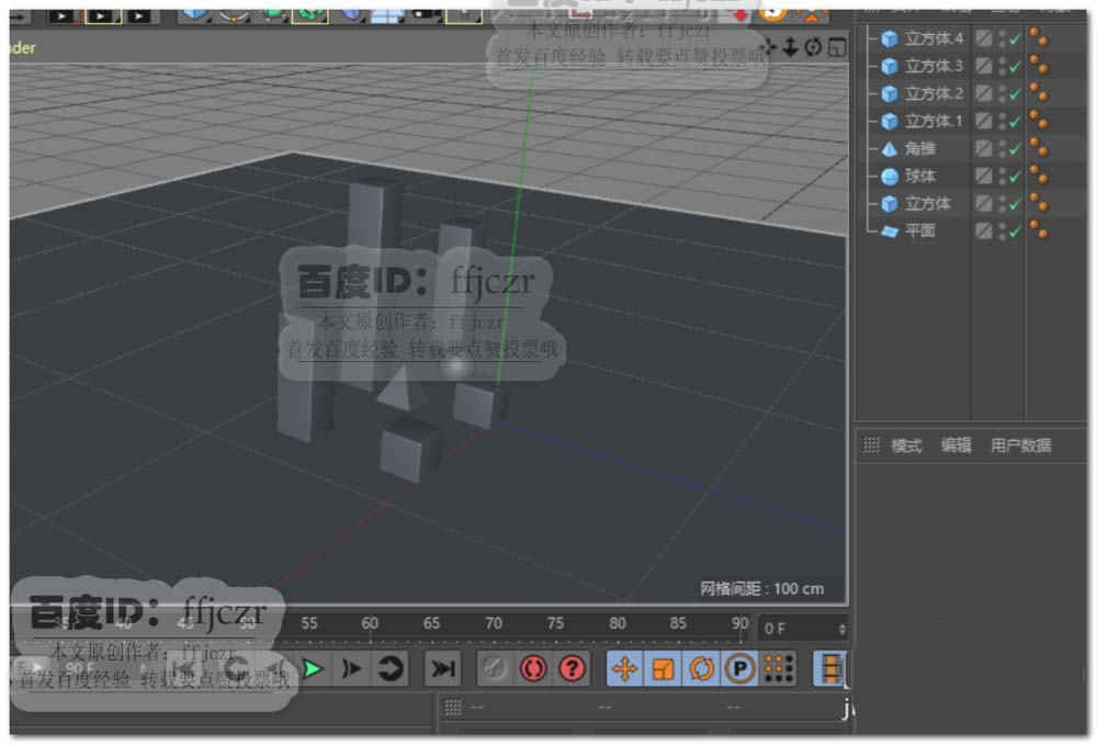
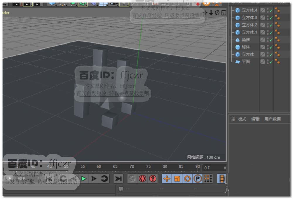
1、首先,搭建一个简单的场景。创建一个平面作为地面。大小为1米*1米。

2、在地面上创建一组不同形状的对象。对象在本文中不重要,只要有对象在场景中即可。

3、创建一个半圆球,其大小为刚好将作为地面的平面罩住,并离地面有一定的距离。可以想象成这是为搭建灯光阵的架子。

4、创建一个区域灯光(也可以是其它的灯光)。

5、给灯光添加一个对象克隆,对象为第3步创建的半球体。这时可以看到一个密密麻麻的灯光阵就出现了。当然,这并不是理想的灯光阵。

6、可以通过调整克隆对象的分布模式来调整灯光的数量和大体位置。这里不需要那么多的灯光,将其分布模式更改为表面,数量为15.

7、将半圆球隐藏,可以看到这时很快速的搭建成了一个灯光阵。当然如果其位置及数量不理想,可以通过旋转半圆球,调整克隆分布数量来达到所要的效果。


以上就是C4D快速给场景创建一个灯光阵的技巧,希望大家喜欢,请继续关注本站。
相关推荐:
C4D怎么创建三维立体的灯笼模型?
C4D怎么制作木栅栏? C4D栅栏围墙的制作方法
c4d怎么制作雨伞模型? c4d三维雨伞的建模方法