首都图书馆网页版
91.62MB · 2025-11-21
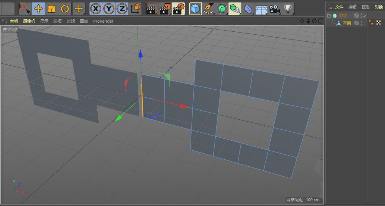
网格在进行对称操作后,如果不将对称网格与编辑网格连接起来,接下来的布线可能出现错误,这里简单的描述一下如何连接对称面与编辑面,详细请看下文介绍。

以平面为例,有时我们需要将对称面与编辑面的中间焊接起来,这时需要怎么操作才能焊接起来呢

首先有两个前提
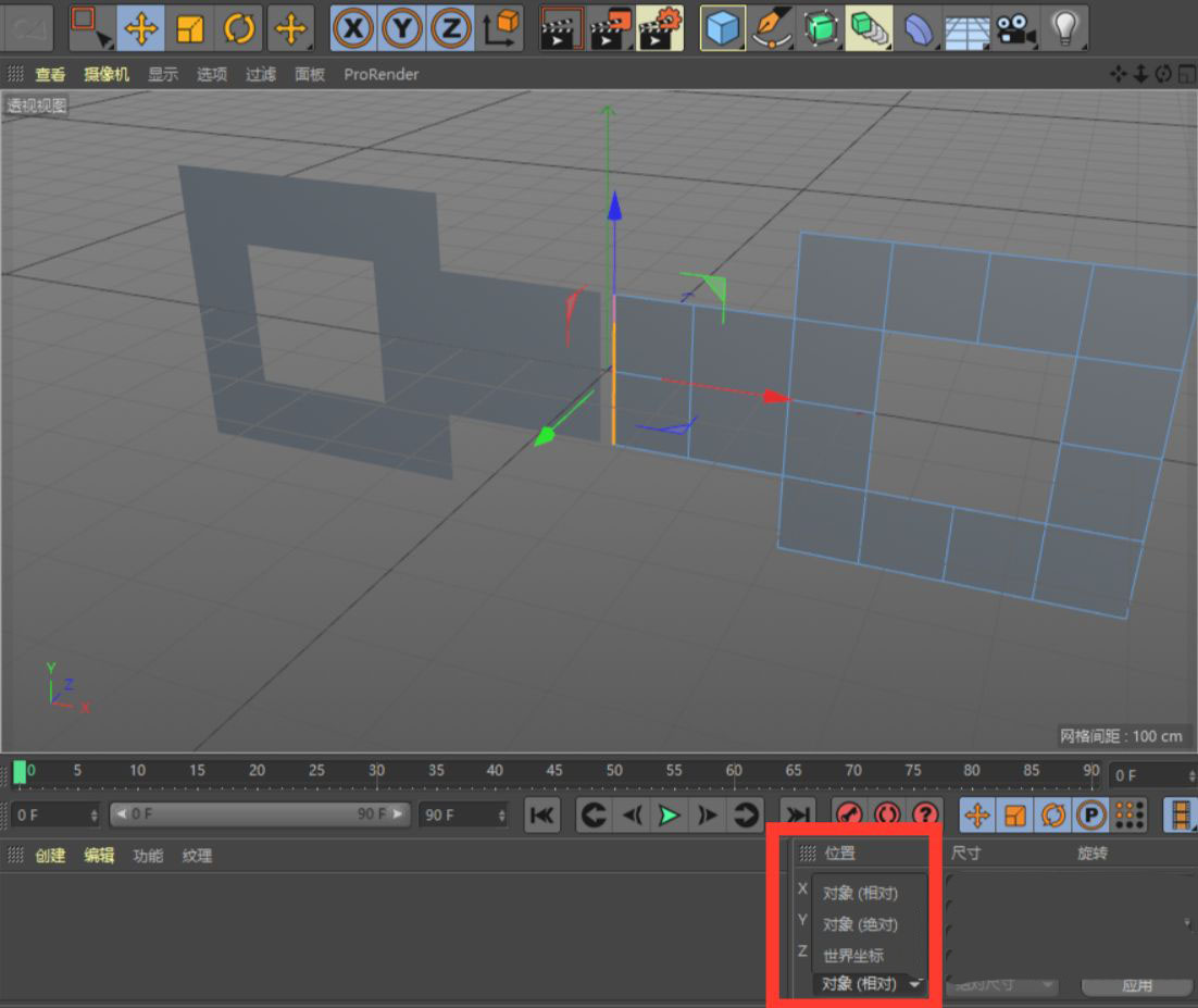
(1)在坐标调整页面把对象(相对)调整为世界坐标,防止对齐时出现交错偏差
(2)在对称效果的属性页面勾选对称与焊接点,保证能正确焊接对称面与编辑面


然后选中平面,切换到模型模式,并启用轴心,在坐标面板将轴心的位置的X坐标改为0,点击应用。

再切换回边模式,取消选中启用轴心,选中相应的边,在坐标面板将X坐标改为0并应用即可。

添加一个细分曲面效果查看是否成功对齐,如果没有对齐成功的话则会呈现中间分裂的情况。


以上就是c4d连接对称面和编辑面的技巧,希望大家喜欢,请继续关注本站。
相关推荐:
C4D模型倒角出现破面该怎么解决?
C4D怎么使用应用扫描工具制作文字截面模型?
C4D凳面怎么添加凹痕? C4D凳面凹痕的制作方法