百城招聘宝hr版本
158.35MB · 2025-11-03
10月28日,湖北省能源局发布关于推进新能源发电项目建设的通知。
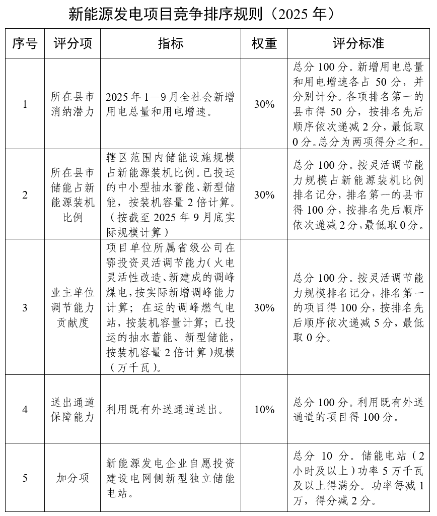
其中指出,新能源发电项目申报范围包括:百万千瓦新能源基地项目、煤电与新能源联营项目、风光水储一体化项目、能源战略性新兴产业奖励类项目加其他项目,以上项目单个申报规模不超过10万千瓦。未列入2025年度开发建设规模的项目在后续年度中滚动安排。风电场升级改造项目按照国家相关管理办法组织实施。明确了新能源发电项目竞争排序规则,评分项涵盖所在县市消纳潜力、所在县市储能占新能源装机比例、业主单位调节能力贡献度、送出通道保障能力等。
此外还提出,已完成设备调试、具备出氢条件的电解水制氢项目,可按照1000Nm³/h制氢能力配套50MW新能源项目的比例,申报新能源发电项目。
原文如下:
省能源局关于推进新能源发电项目建设的通知
各市、州、直管市、神农架林区发改委(能源局),国网湖北省电力有限公司,有关项目单位:
2025年是“十四五”规划收官之年,也是“十五五”谋篇布局之年。为贯彻习近平总书记在联合国气候变化峰会发表的视频致辞精神,落实省委、省政府支点建设决策部署,实施新能源装机倍增行动,加强风光发电资源开发利用,有力支撑实现“有电可用、用电不贵、服务更优”,努力完成国家下达的可再生能源消纳责任权重目标,现就推进新能源发电项目建设有关事项通知如下。
一、申报范围
(一)国家和省试点示范项目。全省加强风光发电资源利用试点县开展资源普查、项目谋划、开发主体优选等工作并取得阶段性成果的,可申报不超过10万千瓦的新能源发电项目。国家农村能源革命试点县取得阶段性成效、达到国家能源局调度要求的,可按照试点方案确定的建设规模申报续建新能源发电项目。落实国家科技重大专项建设要求的,可根据要求申报新能源发电项目。
(二)百万千瓦新能源基地项目。纳入全省规划的十个风光火储百万千瓦新能源基地一期项目全部建成、二期项目全部开工的,可在百万千瓦规划目标内申报续建新能源发电项目。
(三)煤电与新能源联营项目。落实国家关于煤电与新能源联营政策要求,对调峰煤电完成火电灵活性改造和新投产的,可按实际新增调峰能力的2倍申报新能源发电项目(扣减已安排的规模)。新建调峰煤电主体工程开工的,可按设计新增调峰能力的1倍申报新能源发电项目(扣减已安排的规模)。
(四)风光水储一体化项目。已核准并开工的抽水蓄能项目,主体工程开工、尚未配套新能源建设规模的,可申报不超过抽蓄装机容量10%的新能源发电项目。投资过半的(以统计部门核定纳统的数据为准),可申报不超过抽蓄装机容量50%的新能源发电项目(扣减已安排的规模)。
(五)能源战略性新兴产业奖励类项目。省级新型储能示范项目在2025年6月底前实现全容量并网的,可申报不超过储能电站装机容量5倍的新能源发电项目(扣减已安排的规模)。已完成设备调试、具备出氢条件的电解水制氢项目,可按照1000Nm³/h制氢能力配套50MW新能源项目的比例,申报新能源发电项目。
(六)其他项目。支持各类所有制企业参与风光发电资源开发,已和县级以上人民政府签署新能源发电项目投资协议、且不在前述1—5类项目申报范围的企业,可申报本类项目。原则上每个县(市、区)申报项目不超过1个。
以上项目单个申报规模不超过10万千瓦。未列入2025年度开发建设规模的项目在后续年度中滚动安排。风电场升级改造项目按照国家相关管理办法组织实施。
二、申报条件
(一)投资主体。风光发电资源利用试点县、国家农村能源革命试点县项目由试点县优选投资主体。风光火储百万千瓦新能源基地所在市州县应加强资源统筹,优先支持基地续建项目。煤电与新能源联营项目、水风光一体化项目、能源战略性新兴产业奖励类项目分别由调峰煤电、抽蓄电站、产业项目的业主单位作为投资主体,或者由业主单位的控股方作为投资主体。各投资主体已和县级以上人民政府签署新能源发电项目投资协议。
(二)用地条件。新能源发电项目符合国家国土空间用途管制政策、生态环境保护政策,项目选址避让耕地、生态保护红线、自然保护地、水源保护区、文物保护点、军事禁区等敏感区。光伏发电项目取得属地自然资源、农业农村、林业、水利、生态环境、文物保护、军事等部门的合规性审查意见。风电项目取得属地自然资源部门的用地支持性意见。使用非国有建设土地的项目,业主单位已和土地权属单位(或个人)签订流转(租赁)意向协议。
(三)项目备案。新能源发电项目在明确建设地点后,光伏项目办理备案证明,风电项目取得赋码。备案内容(包括投资主体、建设规模、建设地点等)必须与合规性审查意见完全一致。
(四)接网方案。新能源发电项目已制定接入系统设计方案,明确拟接入的变电站、接入电压等级、送出工程距离等。鼓励利用既有送出通道扩建、续建项目。
三、工作流程
(一)业主申请。符合本通知要求的业主单位,在确定具体项目后,于11月10日前向省能源局书面申请纳入全省2025年度新能源开发建设规模。项目信息及相关支持性文件同步上传湖北新能源项目管理平台(以下简称“管理平台”)。
(二)逐级审核。市县能源主管部门对项目逐级进行审核,重点审查申报主体是否符合资格条件、支持性文件是否齐全有效等。在11月14日前将符合要求的项目通过管理平台推送至省能源局。
(三)评分排序。省能源局以消纳为导向,按照新能源发电项目竞争排序规则(详见附件),对通过审核的项目组织开展评分排序(加强风光发电资源利用试点项目不参与评分排序)。
(四)接网校核。省电力公司按照项目排序结果开展接网校核,在40个工作日之内反馈校核结果。
(五)确认公布。对具备接网条件的项目,省能源局公布项目名单。
四、工作要求
(一)优化投资环境。各地要巩固新能源开发领域不当市场干预专项整治成果,持续优化市场环境,不得强制要求新能源开发建设单位配套产业、配建储能。
(二)做好接网服务。电网企业要指导各地方、各项目单位优化项目布局,优先推进接网消纳条件相对较好的项目。对于目前接入困难地区,电网企业统筹新能源项目并网需求和电网建设,在后续年度中滚动接入。在新能源占比高、电网接入消纳受限区域,鼓励自愿建设电源侧、电网侧新型储能。
(三)抓好项目实施。项目名单公布之后,各投资开发企业要抓紧办理开工前手续,开工后按月填报项目投资完成情况、形象进度,确保施工安全、建设质量。
(四)做好政策衔接。2024年度政策性配置建设规模的项目单位未申报或者未通过接网校核的,可按照本通知重新申报新能源项目;不在本通知申报范围内的,继续按照原通知执行,在取得省电力公司接网校核意见后,纳入相应年度新能源开发建设方案。
(五)纳入信用体系。各投资主体应对项目申报材料的真实性、合法合规性负责。对存在弄虚作假等行为的,经查实后予以通报约谈或纳入失信名单。
附件:新能源发电项目竞争排序规则(2025年)
湖北省能源局
2025年10月22日

2025-11-03
美团发布并开源 LongCat-Flash-Omni 模型:支持实时音视频交互,达到 SOTA 水平
2025-11-03
谷歌 Play 商店推出 AI 评论摘要功能,用户可快速了解 App 优缺点