蓝际水族免安装绿色中文版
57.4M · 2025-11-11
作者 | 李杰 移动云,Apache DolphinScheduler贡献者

在现代数据驱动的企业中,工作流调度系统是数据管道(Data Pipeline)的“中枢神经”。从 ETL 任务到机器学习训练,从报表生成到实时监控,几乎所有关键业务都依赖于一个稳定、高效、易扩展的调度引擎。
笔者认为 Apache DolphinScheduler 3.1.9 是稳定且广泛使用的版本,故本系列文章将深入其源码核心,剖析其架构设计、模块划分与关键实现机制,帮助开发者理解 Master 和 Worker “如何工作”,并为进一步二次开发或性能优化打下基础。
我们之前解读了 Apache DolphinScheduler 3.1.9版本源码的 Master server 启动流程,感兴趣的可以去查看。本文是 Apache DolphinScheduler 3.1.9 版本源码解读的第二篇:Worker Server 启动流程源码解读以及相关流程设计。结尾处附有相关流程图,供大家参考。
public void run() {
// 1. rpc启动
this.workerRpcServer.start();
// 忽略,因为workerRpcServer初始化时包含workerRpcClient初始化的功能
this.workerRpcClient.start();
// 2. 任务插件初始化
this.taskPluginManager.loadPlugin();
this.workerRegistryClient.setRegistryStoppable(this);
// 3. worker 注册
this.workerRegistryClient.start();
// 4. worker管理线程,不断从任务队列中waitSubmitQueue领取任务,提交到线程池处理
this.workerManagerThread.start();
// 5. 消息重试线程。负责轮询通过RPC发送服务,如当task在运行中,若未收到master的ack信息,会周期给master发送“运行中”信号
this.messageRetryRunner.start();
...
}
public void start() {
LOGGER.info("Worker rpc server starting");
NettyServerConfig serverConfig = new NettyServerConfig();
serverConfig.setListenPort(workerConfig.getListenPort());
this.nettyRemotingServer = new NettyRemotingServer(serverConfig);
// 接收派发任务请求。然后将任务放置到任务队列waitSubmitQueue中,等待workerManagerThread去处理
this.nettyRemotingServer.registerProcessor(CommandType.TASK_DISPATCH_REQUEST, taskDispatchProcessor);
// 停止任务请求
this.nettyRemotingServer.registerProcessor(CommandType.TASK_KILL_REQUEST, taskKillProcessor);
// 接收任务运行中的ack请求
this.nettyRemotingServer.registerProcessor(CommandType.TASK_EXECUTE_RUNNING_ACK,
taskExecuteRunningAckProcessor);
// 接收任务结果的ack请求
this.nettyRemotingServer.registerProcessor(CommandType.TASK_EXECUTE_RESULT_ACK, taskExecuteResultAckProcessor);
this.nettyRemotingServer.registerProcessor(CommandType.TASK_REJECT_ACK, taskRejectAckProcessor);
this.nettyRemotingServer.registerProcessor(CommandType.PROCESS_HOST_UPDATE_REQUEST, hostUpdateProcessor);
this.nettyRemotingServer.registerProcessor(CommandType.TASK_SAVEPOINT_REQUEST, taskSavePointProcessor);
// logger server
this.nettyRemotingServer.registerProcessor(CommandType.GET_APP_ID_REQUEST, loggerRequestProcessor);
this.nettyRemotingServer.registerProcessor(CommandType.GET_LOG_BYTES_REQUEST, loggerRequestProcessor);
this.nettyRemotingServer.registerProcessor(CommandType.ROLL_VIEW_LOG_REQUEST, loggerRequestProcessor);
this.nettyRemotingServer.registerProcessor(CommandType.VIEW_WHOLE_LOG_REQUEST, loggerRequestProcessor);
this.nettyRemotingServer.registerProcessor(CommandType.REMOVE_TAK_LOG_REQUEST, loggerRequestProcessor);
this.nettyRemotingServer.start();
LOGGER.info("Worker rpc server started");
}
此处以TASK_DISPATCH_REQUEST为例进行描述。当有任务从master派发请求时,worker会接受TASK_DISPATCH_REQUEST的RPC请求,然后触发process处理器taskDispatchProcessor(org.apache.dolphinscheduler.server.worker.processor.TaskDispatchProcessor#process)的处理:
public void process(Channel channel, Command command) {
...
TaskExecutionContext taskExecutionContext = taskDispatchCommand.getTaskExecutionContext();
...
// set cache, it will be used when kill task
TaskExecutionContextCacheManager.cacheTaskExecutionContext(taskExecutionContext);
// 设置执行任务的worker地址
taskExecutionContext.setHost(workerConfig.getWorkerAddress());
// 设置任务执行日志的目录
taskExecutionContext.setLogPath(LogUtils.getTaskLogPath(taskExecutionContext));
// 构建任务执行线程。整个任务执行需要依赖该线程
WorkerDelayTaskExecuteRunnable workerTaskExecuteRunnable = WorkerTaskExecuteRunnableFactoryBuilder
.createWorkerDelayTaskExecuteRunnableFactory(
taskExecutionContext,
workerConfig,
workflowMasterAddress,
workerMessageSender,
alertClientService,
taskPluginManager,
storageOperate)
.createWorkerTaskExecuteRunnable();
// submit task to manager
// 提交到一个task队列,然后有消费者消费该队列
boolean offer = workerManager.offer(workerTaskExecuteRunnable);
...
}
最终会提交给waitSubmitQueue队列,后续有消费者不断进行消费。
public boolean offer(WorkerDelayTaskExecuteRunnable workerDelayTaskExecuteRunnable) {
if (workerConfig.getTaskExecuteThreadsFullPolicy() == TaskExecuteThreadsFullPolicy.CONTINUE) {
return waitSubmitQueue.offer(workerDelayTaskExecuteRunnable);
}
if (waitSubmitQueue.size() > workerExecThreads) {
logger.warn("Wait submit queue is full, will retry submit task later");
WorkerServerMetrics.incWorkerSubmitQueueIsFullCount();
// if waitSubmitQueue is full, it will wait 1s, then try add
ThreadUtils.sleep(Constants.SLEEP_TIME_MILLIS);
if (waitSubmitQueue.size() > workerExecThreads) {
return false;
}
}
return waitSubmitQueue.offer(workerDelayTaskExecuteRunnable);
}
public void start() {
try {
// 1、将worker信息注册至注册中心(本文以zookeeper为例)
registry();
// 2、监听自身与注册中心的连接情况;
registryClient.addConnectionStateListener(
new WorkerConnectionStateListener(workerConfig, registryClient, workerConnectStrategy));
} catch (Exception ex) {
throw new RegistryException("Worker registry client start up error", ex);
}
}
public void run() {
Thread.currentThread().setName("Worker-Execute-Manager-Thread");
while (!ServerLifeCycleManager.isStopped()) {
try {
if (!ServerLifeCycleManager.isRunning()) {
Thread.sleep(Constants.SLEEP_TIME_MILLIS);
}
// 1、如果任务线程池线程个数够用,则处理任务
if (this.getThreadPoolQueueSize() <= workerExecThreads) {
// 消费task队列并且执行任务执行线程
final WorkerDelayTaskExecuteRunnable workerDelayTaskExecuteRunnable = waitSubmitQueue.take();
workerExecService.submit(workerDelayTaskExecuteRunnable);
} else {
// 2、若线程池资源紧张,则进行循环等待
WorkerServerMetrics.incWorkerOverloadCount();
logger.info("Exec queue is full, waiting submit queue {}, waiting exec queue size {}",
this.getWaitSubmitQueueSize(), this.getThreadPoolQueueSize());
ThreadUtils.sleep(Constants.SLEEP_TIME_MILLIS);
}
} catch (Exception e) {
logger.error("An unexpected interrupt is happened, "
+ "the exception will be ignored and this thread will continue to run", e);
}
}
}
workerDelayTaskExecuteRunnable核心内容:
public void run() {
...
// 初始化任务,如任务启动时间等
initializeTask();
...
// 任务执行前的操作
beforeExecute();
// 任务回调,如更改任务的appId。可以先忽略
TaskCallBack taskCallBack = TaskCallbackImpl.builder().workerMessageSender(workerMessageSender)
.masterAddress(masterAddress).build();
// 执行任务,等待结果
executeTask(taskCallBack);
// 任务执行后的操作
afterExecute();
...
}
初始化:
protected void initializeTask() {
logger.info("Begin to initialize task");
// 设置任务启动时间
Date taskStartTime = new Date();
taskExecutionContext.setStartTime(taskStartTime);
logger.info("Set task startTime: {}", taskStartTime);
// 获取环境变量,默认从dolphinscheduler_env.sh获取
String systemEnvPath = CommonUtils.getSystemEnvPath();
taskExecutionContext.setEnvFile(systemEnvPath);
logger.info("Set task envFile: {}", systemEnvPath);
String taskAppId = String.format("%s_%s", taskExecutionContext.getProcessInstanceId(),
taskExecutionContext.getTaskInstanceId());
taskExecutionContext.setTaskAppId(taskAppId);
logger.info("Set task appId: {}", taskAppId);
logger.info("End initialize task");
}
执行前:
protected void beforeExecute() {
// 设置任务状态为运行中
taskExecutionContext.setCurrentExecutionStatus(TaskExecutionStatus.RUNNING_EXECUTION);
// 向master发送“运行中”信号,且将任务的关键信息一起发送,如任务执行节点、任务日志目录等
workerMessageSender.sendMessageWithRetry(taskExecutionContext, masterAddress, CommandType.TASK_EXECUTE_RUNNING);
logger.info("Set task status to {}", TaskExecutionStatus.RUNNING_EXECUTION);
// 查看租户是否存在
TaskExecutionCheckerUtils.checkTenantExist(workerConfig, taskExecutionContext);
logger.info("TenantCode:{} check success", taskExecutionContext.getTenantCode());
// 创建任务执行目录(是一个本地的临时目录)
TaskExecutionCheckerUtils.createProcessLocalPathIfAbsent(taskExecutionContext);
logger.info("ProcessExecDir:{} check success", taskExecutionContext.getExecutePath());
// 从存储介质下载文件资源(如从hdfs下载aa.jar)
TaskExecutionCheckerUtils.downloadResourcesIfNeeded(storageOperate, taskExecutionContext, logger);
logger.info("Resources:{} check success", taskExecutionContext.getResources());
TaskChannel taskChannel = taskPluginManager.getTaskChannelMap().get(taskExecutionContext.getTaskType());
if (null == taskChannel) {
throw new TaskPluginException(String.format("%s task plugin not found, please check config file.",
taskExecutionContext.getTaskType()));
}
// 利用task插件创建任务信息,此处的task是是具体的任务类型,如shell、spark等
task = taskChannel.createTask(taskExecutionContext);
if (task == null) {
throw new TaskPluginException(String.format("%s task is null, please check the task plugin is correct",
taskExecutionContext.getTaskType()));
}
logger.info("Task plugin: {} create success", taskExecutionContext.getTaskType());
// 任务参数准备。如将shell任务执行脚本解析出来、将spark任务的jar包、main类解析出来
task.init();
logger.info("Success initialized task plugin instance success");
task.getParameters().setVarPool(taskExecutionContext.getVarPool());
logger.info("Success set taskVarPool: {}", taskExecutionContext.getVarPool());
}
任务的具体执行。如shell任务的具体执行过程: org.apache.dolphinscheduler.plugin.task.shell.ShellTask#handle
public void handle(TaskCallBack taskCallBack) throws TaskException {
try {
// construct process
// 利用shell任务内容在执行目录生成一个脚本文件
String command = buildCommand();
// 执行脚本等待结果
TaskResponse commandExecuteResult = shellCommandExecutor.run(command);
// 设置执行情况
setExitStatusCode(commandExecuteResult.getExitStatusCode());
// 设置进程id
setProcessId(commandExecuteResult.getProcessId());
shellParameters.dealOutParam(shellCommandExecutor.getVarPool());
} catch (InterruptedException e) {
Thread.currentThread().interrupt();
logger.error("The current Shell task has been interrupted", e);
setExitStatusCode(EXIT_CODE_FAILURE);
throw new TaskException("The current Shell task has been interrupted", e);
} catch (Exception e) {
logger.error("shell task error", e);
setExitStatusCode(EXIT_CODE_FAILURE);
throw new TaskException("Execute shell task error", e);
}
}
执行后:
protected void afterExecute() throws TaskException {
if (task == null) {
throw new TaskException("The current task instance is null");
}
// 发送告警相关信息
sendAlertIfNeeded();
// 往master发送任务结果
sendTaskResult();
TaskExecutionContextCacheManager.removeByTaskInstanceId(taskExecutionContext.getTaskInstanceId());
logger.info("Remove the current task execute context from worker cache");
// 清理任务执行目录
clearTaskExecPathIfNeeded();
}
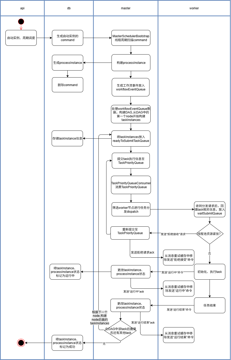
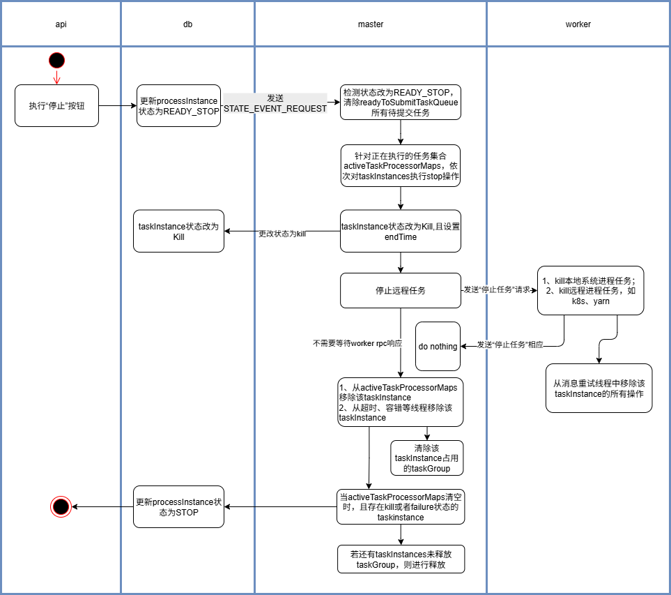
官网描述了很多流程图,如master、worker容错机制流程图、分布式锁实现流程图等,详见:dolphinscheduler.apache.org/zh-cn/docs/… 与 dolphinscheduler.apache.org/zh-cn/docs/…
本文补充任务派发与任务停止流程图,且只描述正常的实例启动、停止流程,不包含实例容错恢复场景,不包含相关锁以及并发场景。


以上是笔者对 Apache DolphinScheduler 3.1.9 版本特性与架构的初步理解,基于个人学习与实践整理而成。由于水平有限,文中难免存在理解偏差或疏漏之处,恳请各位读者不吝指正。如有不同见解,欢迎交流讨论,共同进步。
如果你对 Apache DolphinScheduler 的源码有兴趣,可以深入研究其任务调度策略的细节部分,或者根据自身业务场景进行二次开发,充分发挥 DolphinScheduler 的调度能力。