C4D中想要使用边模式,该怎么使用这个模式呢?下面我们就来看看详细的教程。
1、新建对象-立方体;
2、将立方体转为可编辑对象;
3、选择边模式;
4、选择移动或实时选择工具;
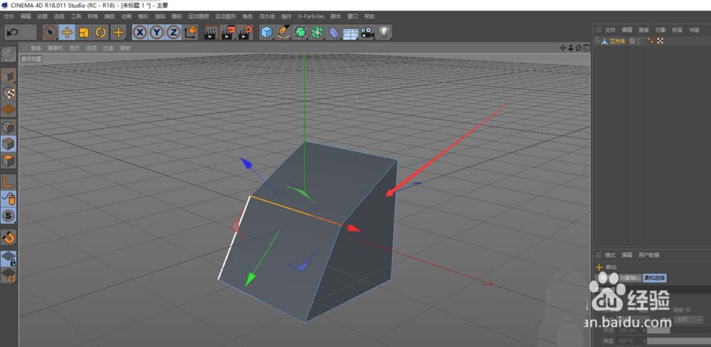
5、选择边,移动轴对线进行操作;
6、用DELETE键,可删除边,并使边附近的面消失;
以上就是C4D使用边模式的教程,希望大家喜欢,请继续关注本站。
208.27MB · 2025-11-27
31.02MB · 2025-11-27
81.92MB · 2025-11-27
城市里的欧派兑换码(2023) 城市里的欧派兑换码真的有效大全最新
微信读书怎么查看读书小队
好玩的传奇手游排行榜
2025年最火的回合制游戏
腾讯qq电视版
safew
智享骑
热门小说大全
小米相册旧版本
陌陌Mac版