驾考全面通
162.67MB · 2025-11-26
用C4D制作一个带着墨镜的炫酷小乌龟,觉得教程不错的小伙伴可以点个关注哦,话不多说,开始今天的教程吧。
先看效果图:

1.打开C4D预设文件(材质和灯光已经设置好)

2.新建一个球体

3.将球体的类型改为半圆

4.新建一个管道

5.管道的具体参数如下图所示

6.旋转复制出一个管道(旋转复制方法:按住CTRL键使用旋转工具旋转),管道的具体参数如下图所示

7.对新复制出来的管道进行塌陷操作,塌陷完成后进入到点模式中

8.在点模式中使用框选工具选中图中所示的点,选中点后删除

9.回到普通模式中,使用缩放工具(快捷键T)对物体进行适当的缩放

10.效果如图所示

11.新建一个圆柱体

12.圆柱体的具体参数如下图所示

13.新建一个10CM的圆环

14.新建一个矩形,矩形的参数如下图所示

15.按SHIFT键先后选中矩形和圆环,并进行样条差集操作

16.所得效果如下图所示

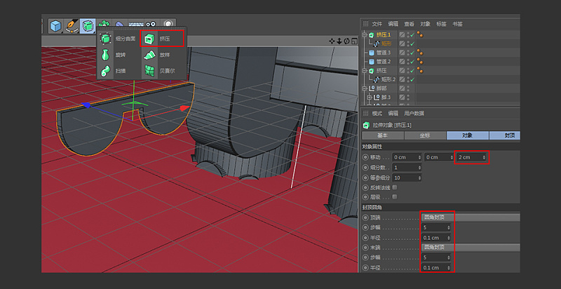
17.新建一个挤压命令,并将刚刚得出的样条线给到挤压当中,挤压得出物体当作乌龟的脚趾

18.挤压的具体参数如下图所示

19.使用移动工具调整物体的位置,使用旋转工具调整物体的朝向

20.使用移动复制的方法复制出另外两个脚趾(移动复制:按住CTRL键同时拖拽物体),复制出来后对物体的朝向(快捷键R)及大小(快捷键T)进行适当的调整

21.按SHIFT键多选选中刚刚建出来的物体,按ALT+G进行群组,并且命好名

22.使用移动复制的方法复制出另外三只脚

23.将脚部的组别编好

24.新建一个矩形框,缩放调整他的大小

25.对矩形框进行塌陷操作

26.移动复制出一个矩形框

27.到点模式下使用框选工具对点的位置进行调整

28.在普通模式下使用移动复制的方法复制出一个矩形框

29.同样的到点模式下对点的位置进行适当的调整

30.头部基本造型调整到差不多后,将其移动到对应的地方

31.选中图中所示的两个矩形框,进行样条并集操作

32.重复上一步的操作

33.最终效果如下图所示,可到点模式下删除多余的节点

34.框选中需要倒角的点后,鼠标右键呼出菜单,选择倒角命令

35.调整所得效果如下图所示

36.新建一个挤压命令,把调整好的样条给到挤压

37.挤压的具体参数如下图所示

38.新建一个管道,管道的具体参数如下图所示,调节好后移动到合适的位置

39.移动复制出另一个管道

40.新建一个矩形框

41.对矩形框进行塌陷操作,塌陷完成后对矩形框的宽度进行一定的调整

42.新建一个圆环,调整到合适的大小

43.新建一个矩形框,并调整到图中所示的大小及位置

44.依次选中矩形框和圆环,进行样条差集

45.移动复制出一份,效果如图所示

46.多选选中新建出来的样条线,选择样条并集

47.效果如下图所示

48.新建一个挤压,并将样条给到挤压,挤压的具体参数如下图所示

49.新建一个立方体,立方体的参数如下图所示,将立方体移至合适的位置

50.对立方体进行塌陷操作,到点模式中使用框选工具,选中图中所示的点,使用缩放工具(快捷键T)对其进行缩放

51.使用移动复制的方法复制出另一边的眼镜脚

52.新建一个立方体,立方体的参数如下图所示,调整好后将其移动到合适的地方作为眼镜的高光

53.使用移动复制的方法复制出另一道高光

54.使用移动复制的方法复制出另一道高光,并对高光的方向进行调整

55.将眼镜移动到合适的地方,并且可以按实际情况进行适当的缩放

56.新建一个圆柱体,圆柱体的具体参数如下图所示,并对其朝向进行调整

57.使用同样的方法做出其余的圆柱

58.新建一个细分曲面,将其给到龟壳上面的管道

59.使用同样的操作,新建细分曲面给到龟壳

60.龟壳边缘的管道也是重复同样的操作

61.对建模得出的物体进行命名分组

62.将对应的材质拖拽到对应的物体上

63.材质上好后,打开摄像机,然后点击灯光的目标表达式,将乌龟分组拖拽到目标对象中

64.调整乌龟的位置,点击渲染

65.渲染完成后点击保存,选择要保存的格式

66.完成
