热血篮球
79.55 MB · 2025-11-22
【在线原创技术】今年的Reno15/ Reno15 Pro 双机登场,再次把“实况神机”的概念推向极致——2亿像素超清主摄、出圈实况拼图、AI实况壁纸、德芙般丝滑的ColorOS16,都延续了Reno一贯的影像与美学双主线。

如果你正犹豫两款怎么选,这篇文章将带你看懂它们的共性、差异与购买建议。
1 共同点:实况神机,五大维度全面进化
Reno15系列其实是一对“双胞胎”,在核心体验上几乎一致。无论标准版还是Pro,都延续了OPPO对“影像、美学与体验平衡”的追求,从影像到系统、从设计到续航,几乎每个细节都能看出品牌在同档位的深耕。

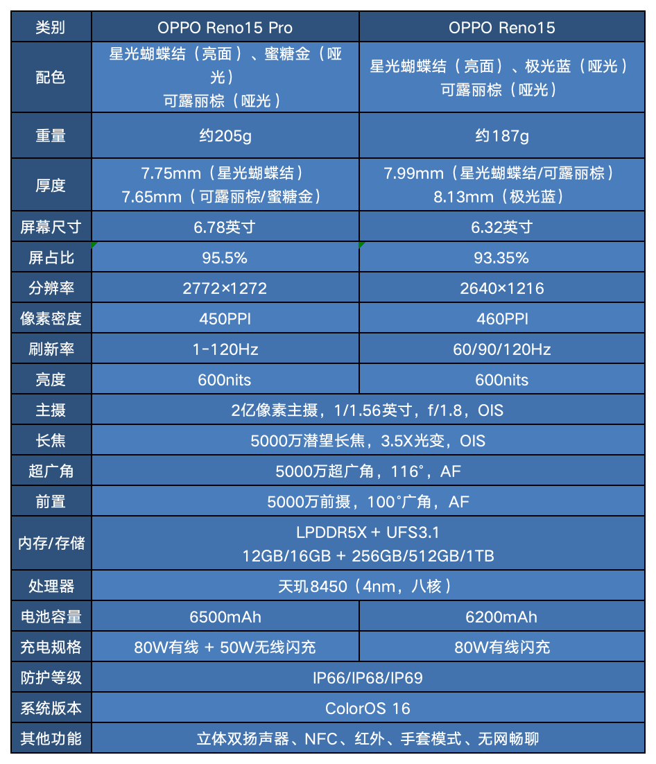
Reno15系列两款机型都配备了2亿像素超清主摄+5000万长焦+5000万超广角+5000万前摄的“四主摄系统”,在同价位几乎没有对手。高像素带来的不仅是分辨率的提升,更是对细节和动态的再定义。无论白天还是夜晚,画面都能保持极高的纯净度和层次感。

更关键的是,OPPO为Reno15系列带来了完整的实况影像生态:从“出圈实况拼图”“CCD闪光实况照片”到“4K实况一拍多出”“前后同拍”,玩法不仅多样,而且操作简洁。
搭配自研的NaturalTone 实况引擎,手机能在拍摄时自动调整光影、色温和肤色,最大程度还原肉眼真实。
Reno15系列在外观工艺上依旧走在行业前列。整机延续了Reno家族的轻薄设计语言,采用高亮玻璃与铝合金中框的一体化结构,手感温润、握持稳定。
OPPO首次将“裸眼 3D蝴蝶结”光刻工艺应用在手机后盖上,通过发丝级纹理雕刻出立体蝴蝶结造型,光线流转间闪烁着细腻星光,兼具科技与柔美。

颜色方面,Reno15的“星光蝴蝶结”“极光蓝”“可露丽棕”依旧走清新路线,而Pro则多了“蜜糖金”等更具金属质感的配色。视觉上既延续了Reno系列一贯的时尚感,又进一步向高端靠拢。
2 天玑8450+ 潮汐引擎:性能与能效的平衡点
Reno15系列搭载的天玑8450芯片采用 4nm制程工艺,性能强劲、功耗控制出色。更重要的是,它和OPPO自研的潮汐引擎深度配合,通过底层算法重构调度逻辑,实现对CPU、GPU和内存资源的智能分配。

在电竞模式下,Reno15Pro还能开启超级HDR画质以及高刷新率,可以让游戏的体验更上一层。

上图为打开超级HDR画质
在实际使用中,这种调度不仅带来了更稳定的高帧率游戏体验,也显著降低了温度波动。即使长时间刷视频或开直播,机身发热也被控制在舒适范围。

30分钟《原神》机身温度
游戏方面,Reno15系列支持自研的超级HDR画质与超级帧率增强技术,画面亮部更亮、暗部更深。
它不是单纯的“性能暴力机”,而是将能效和体验融合得最好的那种——稳、冷、顺。
Reno15系列在可靠性上也全面进化。全系支持IP66、IP68、IP69三重防水防尘认证,能够应对高温高压喷水、短时浸水等极端环境。这是同档少有的“满级防护”标准。
电池方面,两款机型均采用高性能石墨烯电池+OPPO自研电解液修复技术,官方宣称使用五年后仍能保持高健康度,是真正意义上的“长寿电池”。
3 不同点:大小、电池、重量、网络与配色,决定它们属于不同人群
两款手机的核心差异可以用一句话概括:Reno15更轻、更小、更潮;Reno15Pro 更大、更稳、更能打。但如果进一步拆开,差异点并不少,而且每一个都实际影响使用感受。

尺寸是最直观的差别。Reno15采用6.32英寸的小直屏,机身轻至187克、厚度不到8毫米,是如今难得的“小巧轻量级”中端机型,单手握持轻快,长时间刷视频也不累。

Reno15Pro 则用上了6.78英寸的大屏,显示面积更沉浸,视野更开阔,特别适合玩游戏、直播或编辑视频的人群。

电池方面,标准版Reno15配备6200mAh大电池,在轻薄设计下依然保证非常稳的续航;而Reno15Pro进一步升级到6500mAh,并支持50W无线充电,在直播、长时间拍摄或重度游戏场景中确实更稳。这类差距在日常使用中非常容易感受到——前者轻快、便携,后者续航外加灵活补能能力,让强使用场景不再受限。
在网络配置上,两款机型的定位差异非常明确。Reno15使用一颗自研的Wi-Fi增强芯片,应对家庭、地铁、公共热点等日常网络环境已经足够稳定。
而Reno15Pro则升级为“双芯方案”,一颗负责网络增强,一颗专门处理Wi-Fi信号,在直播推流、在线会议、多人游戏等高强度场景下能更稳地守住帧率,减少卡顿,让整个体验更“专业化”。
配色层面,两者也有各自的独占色,视觉风格的区隔进一步强调了它们面向的人群差异:Reno15更轻快潮流,Pro版更沉稳专业。
综合来看,这些差异并不是简单的参数分层,而是非常明确的产品策略:标准版强调轻巧、潮流与影像趣味;Pro版强调稳定、大场景记录与直播级体验。
4 怎么选?差价700元,按需求分两路选就对了
如果你喜欢更精致的外观、轻巧的手感,日常又爱记录生活、发实况、拍人像,那Reno15会更适合你。它的小直屏、轻机身和全焦段影像组合得很协调,上手轻盈,拍照简单自然,随手一按就能出片,是那种真正“好看又好用”的潮流型手机。

如果你是内容创作者、直播主播,或者正准备进入直播领域,那Reno15 Pro会是更稳的选择。更大的屏幕、更强的网络能力、无线闪充和更稳的续航,都能让直播推流、长时间拍摄或剪辑视频变得更从容。它不是“升级版”,而是一台明确为直播与内容创作而打造的专业工具。