饿了么众包最新版本
130.09MB · 2025-11-19
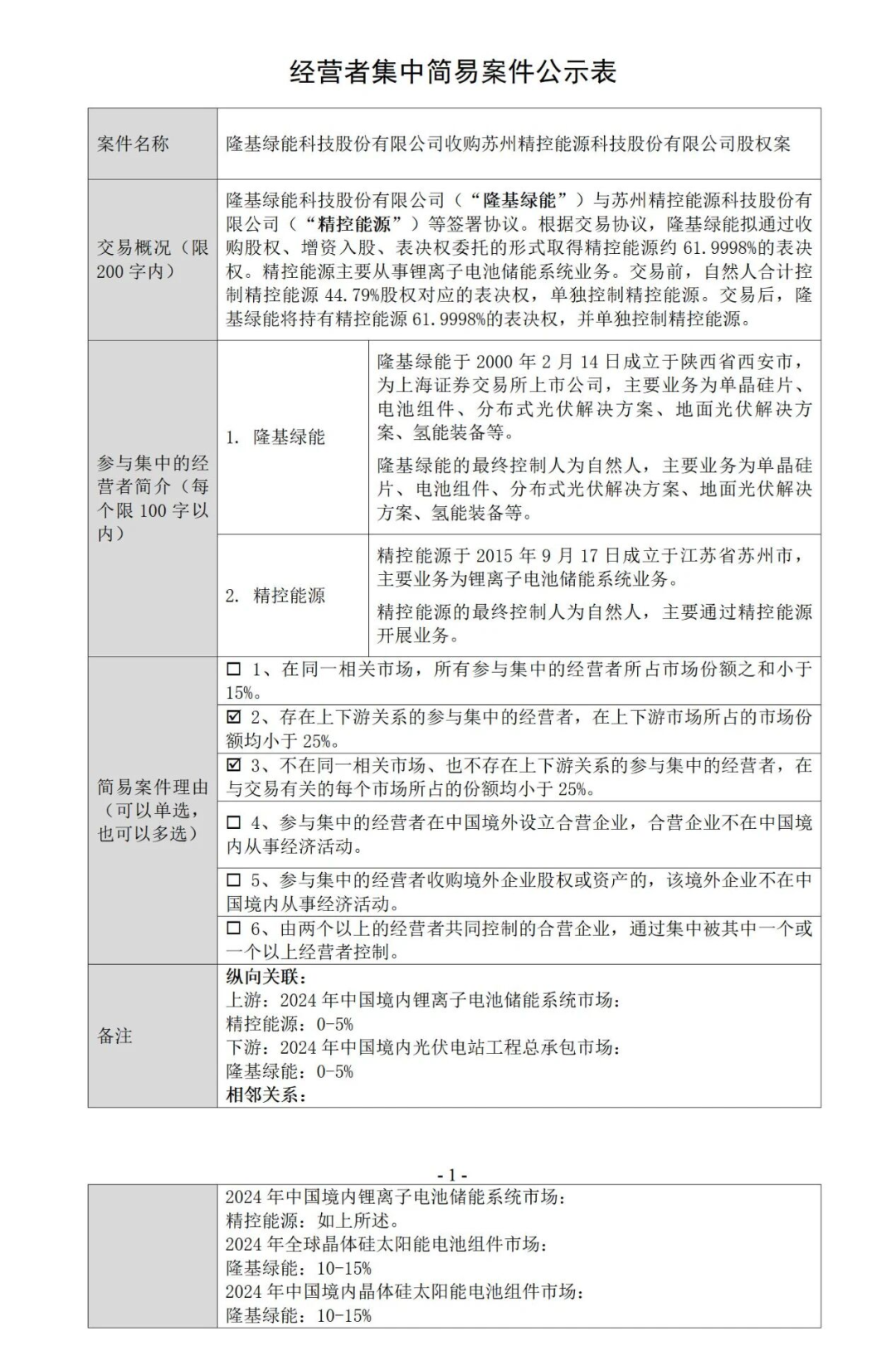
陕西省市场监督管理局11月13日发布的《经营者集中简易案件公示表》显示,隆基绿能与苏州精控能源科技股份有限公司(“精控能源”)等签署协议。
根据交易协议,隆基绿能拟通过收购股权、增资入股、表决权委托的形式取得精控能源约61.9998%的表决权。交易前,自然人合计控制精控能源44.79%股权对应的表决权,单独控制精控能源。交易后,隆基绿能将持有精控能源61.9998%的表决权,并单独控制精控能源。

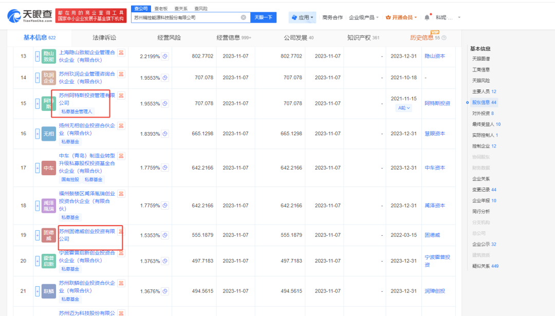
据悉,精控能源于2015年9月17日成立于江苏省苏州市,主要业务为锂离子电池储能系统业务。值得重视的是,精控能源背后的股东还有阿特斯、固德威。

隆基绿能控股精控能源也意味着前者正式跨界储能赛道。
相比其他龙头企业,隆基于储能圈外似乎经历了更长时间的徘徊。去年的一份投资者交流纪要中显示,创始人李振国曾表态隆基会考虑把储能作为第二曲线,把氢能当作为第三曲线。但这很快遭到了隆基绿能董事长钟宝申的辟谣,他表示隆基仍坚定发展氢能。不过,在今年5月的一次媒体对话中,李振国再次释放出清晰的信号,他介绍:“在组件业务之外其他业务领域的布局定位想得更清楚了,隆基会继续往后延展场景化的应用,包括跟储能结合、发展氢氨醇等业务。”并且李振国还透露,今年氢能业务会有所收缩,但这并不代表着不看好。
今年9月,隆基通过参股精控能源进军储能的消息传出。
公示表见下:
