最近更新 平面设计 影视后期 全站导航
科技前沿
人智 AI模型 智能医疗 自动化 机器人
元宇 虚拟现实 Web3 元宇宙游戏 虚拟社交
未来 自动驾驶 空中交通 绿色能源 智能物流
开发源码
后端 Python PHP源码 Java源码 C++教程
前端 HTML/CSS Javascipt Vue Jquery
工具 Cursor Windsurf Trae Xcode
工具下载
视频 剪辑合成 视频增强 特效滤镜 编码压缩
图像 图像生成 图像增强 图像美化 图像修复
其他 3D渲染 AI创作 开源框架 计算机视觉
您的位置: 首页> 绿色能源

生态环境部发布《温室气体自愿减排项目方法学 可再生能源电解水制氢(征求意见稿)》

匿名上传
发布时间:2025-12-04 11:00:03

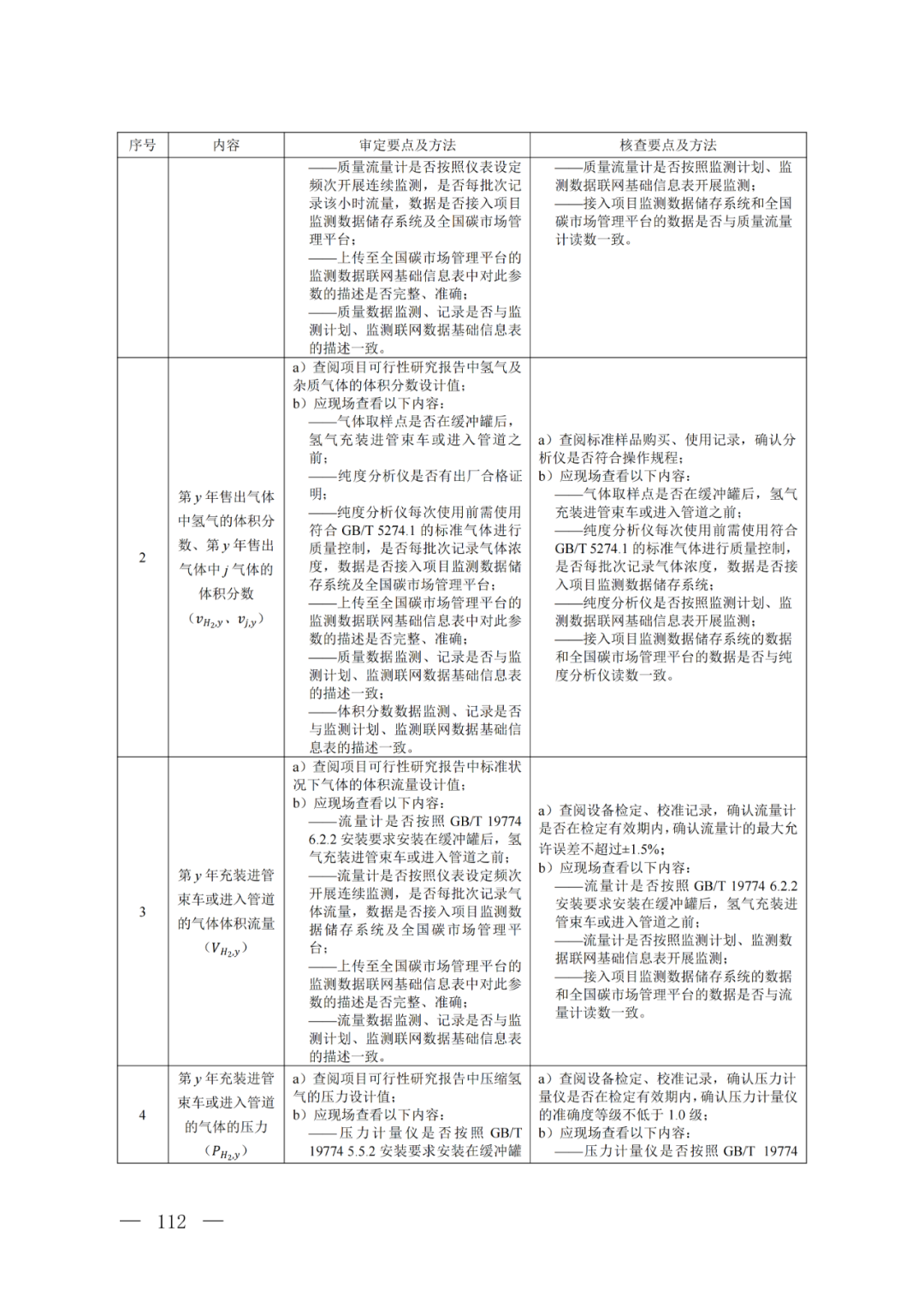
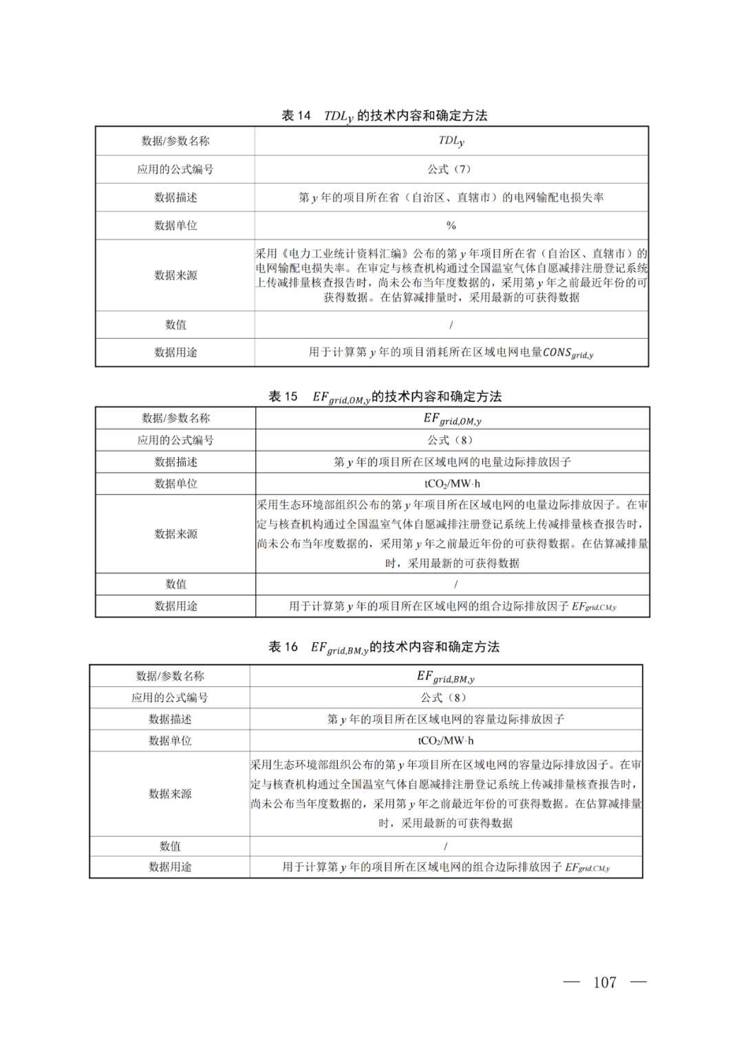
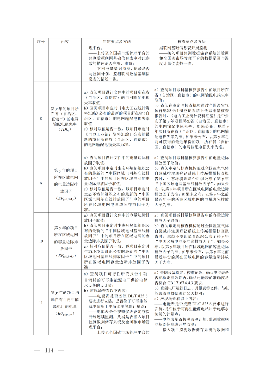
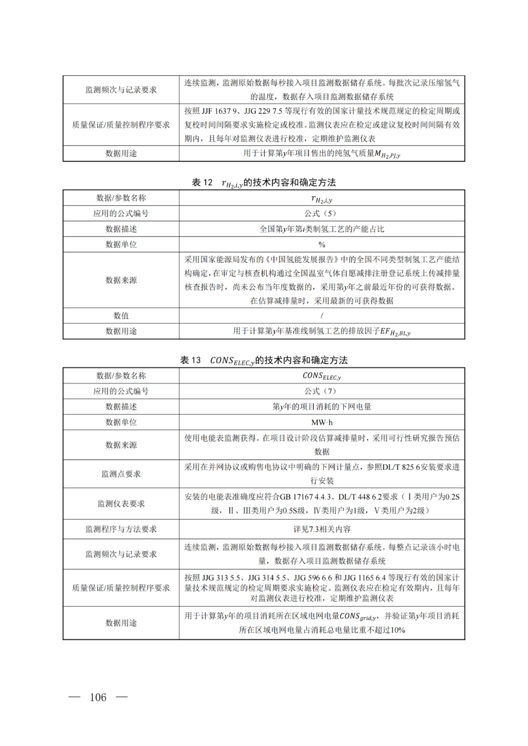
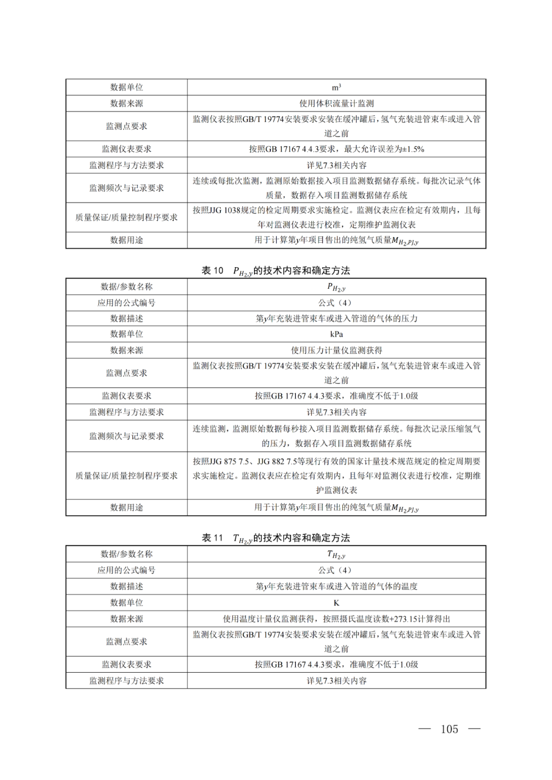
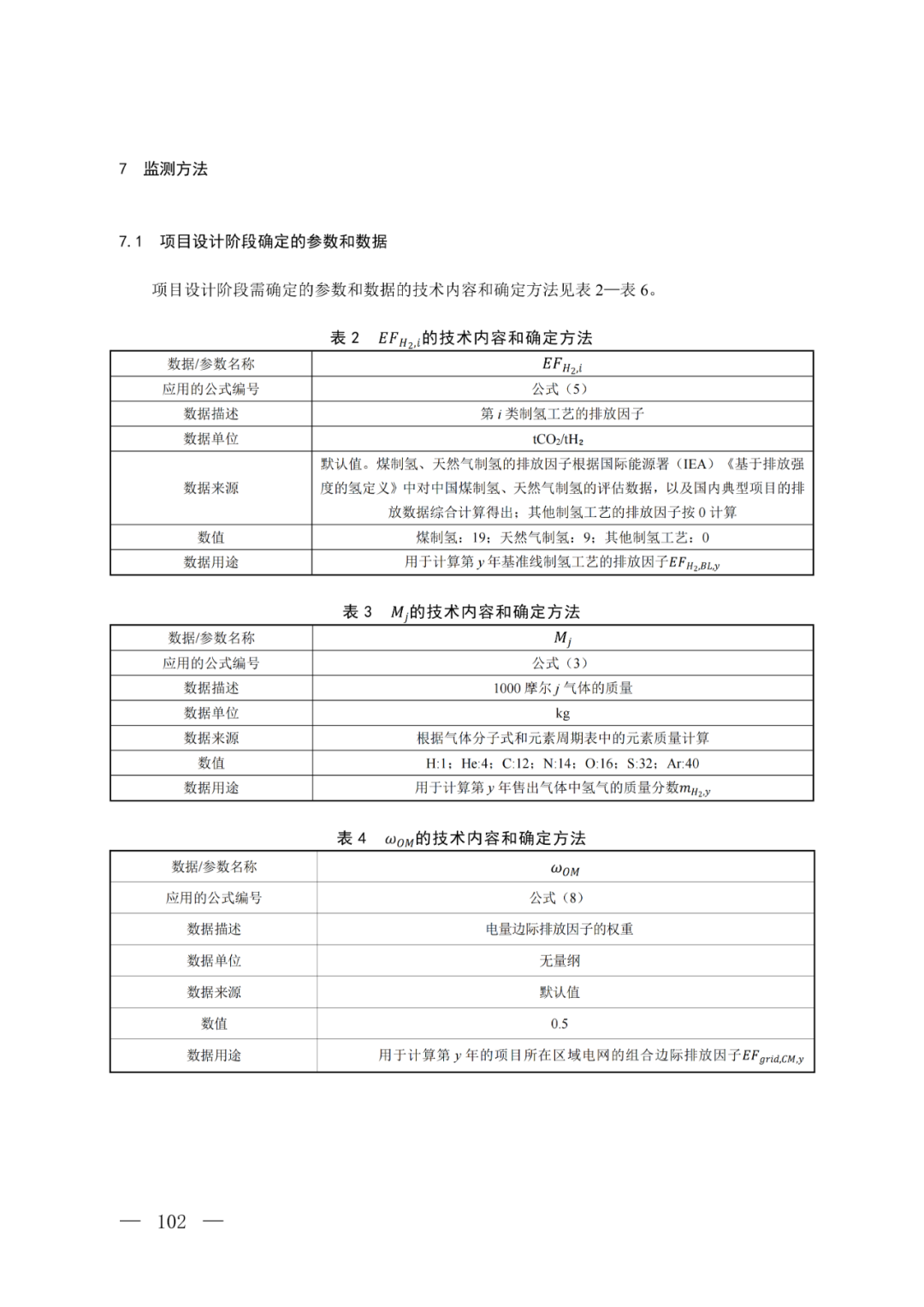
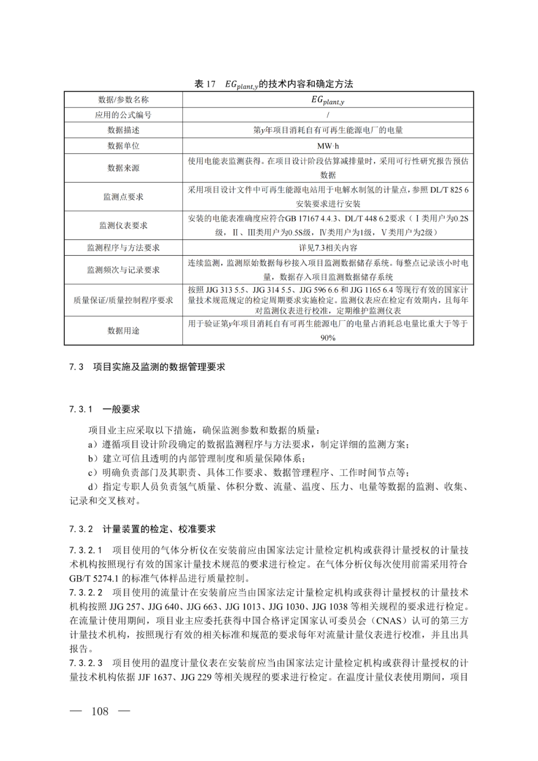
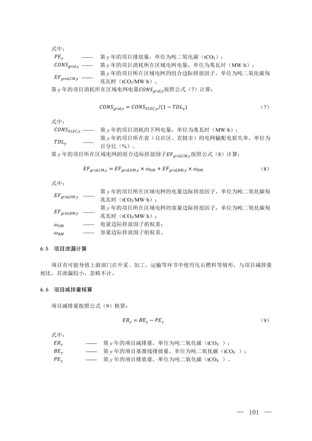
10月12日,生态环境部公开征求《温室气体自愿减排项目方法学 可再生能源电解水制氢(征求意见稿)》等6项方法学意见的函。

详情如下:

相关文章

  • 金辰股份:第三季度实现营业收入6.35亿元
  • 华能斩获1.21GW!云南光伏项目优选结果公示
  • 环比增长30.4%!10月光伏装机数据发布
  • 生态环境部发布《温室气体自愿减排项目方法学 可再生能源电解水制氢(征求意见稿)》
  • 一场值得所有光伏人重视的极限试验
  • 四川甘孜950MW光伏项目优选结果公示
  • 云南印发2025年首批绿电直连项目清单
  • 全球尺寸最大的钙钛矿光伏商用组件发布
  • 1000Nm³/h碱性 200Nm³/hPEM!三一氢能预中标
  • 宁德时代再进军氢能!
  • 总投资52亿!内蒙古又一绿氢项目备案
  • 江苏公示存量已投产风、光项目清单
本站提供的所有下载资源均来自互联网,仅提供学习交流使用,版权归原作者所有。如需商业使用,请联系原作者获得授权。 如您发现有涉嫌侵权的内容,请联系我们 邮箱:[email protected]
帝国战纪 帝国战纪
帝国战纪
立即下载

最新下载

货达库货主端官方版

货达库货主端官方版

26.46MB · 2025-12-04

有道慧学

有道慧学

83.55MB · 2025-12-04

名刊会手机阅读软件(杂志种类最全)

名刊会手机阅读软件(杂志种类最全)

51.78MB · 2025-12-04

查看更多>

最新教程

掌上英雄联盟英雄时刻怎么看 2025-12-04

掌上英雄联盟英雄时刻怎么看

炉石传说安戈洛版本龟途潜行者新卡有哪些 2025-12-04

炉石传说安戈洛版本龟途潜行者新卡有哪些

更多教程>

最新专题

好玩的传奇手游排行榜

好玩的传奇手游排行榜

2025年最火的回合制游戏

2025年最火的回合制游戏

热门推荐

01

腾讯qq电视版

02

safew

03

智享骑

04

热门小说大全

05

小米相册旧版本

06

陌陌Mac版

本站提供的所有下载资源均来自互联网,仅提供学习交流使用,版权归原作者所有。如需商业使用,请联系原作者获得授权。 如您发现有涉嫌侵权的内容,请联系我们 邮箱:[email protected]
  • 友情链接
  • 标准下载
  • 古榕树下原创文学
© 2018 Alixixi.com. 已备案: 湘ICP备2023014879号-1