缘之空安卓版汉化
1435MB · 2025-12-24
行业低谷周期,头部企业的穿越路径无疑成为市场焦点。光伏系统“三大件”,组件、逆变器、支架,北极星跟踪了这三大环节头部企业的重要足迹。
一、晶科
今年至今,晶科能源披露了超33份协议,包括战略合作、项目订单协议等。其中,作为传统主业,晶科能源组件业务仍然高居“一哥”,获得了中国电建、中广核以及巴基斯坦、阿联酋等多个GW级大单。然而,呈突飞猛进之势的更是储能业务,在2024年年报中,晶科能源将今年储能的出货目标定为6GWh,同比增长500%,而至今晶科能源主动披露的储能订单已超5.5GWh,完成年度目标将是大概率事件。
此外,从合作中也可以看出,海外市场可谓“重头戏”。在2025年半年报中,晶科能源指出,凭借前瞻性的全球布局战略,不仅深耕海外传统光伏市场,更敏锐捕捉海外高增长市场,今年上半年实现6成的海外组件出货。

(注:信息来源于官微或公开报道,仅为部分重要足迹,下同)
二、隆基
势以BC冲破行业内卷的隆基绿能,提高BC产品的市场份额自然成为重中之重。至今公开的20余份合作协议主要围绕BC产品,项目遍布欧洲、拉美地区等;与此同时,“朋友圈”也继续扩大,与澳大利亚福德士河集团、深石集团、广汽能源、三电股份、中信博等签订战略合作协议。
值得重视的是,面向下一个25年,隆基目标由此前的技术进步和成本降低转向“让光伏在内的清洁能源,让人们使用它时更加便利,让光伏清洁能源在未来历史变迁过程当中发挥更大的作用”,由此在光伏应用端也加足马力。作为隆基旗下系统事业部,隆基光建聚焦于光伏+建筑,于今年snec发布了LONGi Hi ROOF S及隆基隆顶5两大新品,此外还和正大集团达成战略合作,为其提供新建及既有厂房屋顶BIPV建设、光储充一体化项目、综合能源管理在内的一站式服务。

三、晶澳
尽管“廉波老矣”质疑不断,但从行动轨迹来看,晶澳仍旧展现出深厚实力。今年以来,除招标市场外,晶澳科技不仅获得了密集海外代表团的到访以及探讨交流,也拿下了多个重量级订单,如全球首个大规模全天候千兆级可再生能源项目——阿联酋RTC(Round the Clock)项目,5.2GW组件大单最终由晶科和晶澳两家平分。
不止如此,作为晶澳旗下重要一翼的晶澳智慧能源,也与山东高速(新加坡)、越秀产业基金、东台高新区零碳园区等达成战略合作,在零碳能源领域开疆拓土,助力晶澳由单纯的生产者向综合能源服务商转型。

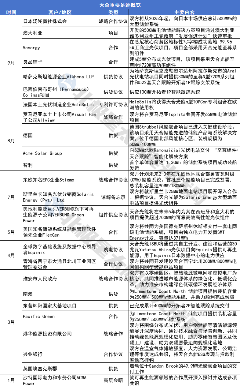
四、天合
与其他几大龙头相比,天合光能的战略转型则更为全面,在跟踪支架、储能及系统开发早已提前布局之下,今年以来,天合光能的合作也全面开花。并且,在哈萨克斯、北欧等项目中,实现了多业务联合订单。

五、通威
今年以来,通威“朋友圈”扩向大学、银行以及多家能源公司,包括内蒙古金海新能源科技股份有限公司、浙江民源新能源科技有限公司、中自科技股份有限公司、中国南水北调新能源投资有限公司等。与此同时,组件端,通威继续加速海外市场拓展,密集签署了来自欧洲、中东等的战略合作协议。在上半年财报中,通威披露,组件产品已覆盖海外70 余个国家与地区的客户,海外销售占比21%。

六、正泰新能
稳坐全球组件出货量TOP7的正泰新能,对内与央企积极会晤,对外也获得了多个重要订单。不仅如此,正泰新能于7月底重点启动了品牌全球巡回2025“泰行中国”系列活动,计划在五个月展开覆盖全国11个省20余市的活动巡回。海外市场,正泰新能则联合分销商展开系列路演活动。

六、阳光电源
2025年上半年,阳光电源光伏逆变器等电力电子转换设备营收同比增长17.06%。但令市场沸腾的更是其储能营收首次超越逆变器,同比增长高达127.78%。根据公开信息,今年以来阳光电源储能大单不断。

七、中信博
国内跟踪支架龙头中信博,今年以来同样是订单“轰炸”,至今披露的大单已超过6.7GW。2024年全球跟踪支架出货量榜单,中信博以16%的市占率已跃升至全球第二。
