速读免费小说最新版
91.93MB · 2025-11-16
先看看效果图:

打开提前做好的预设文件


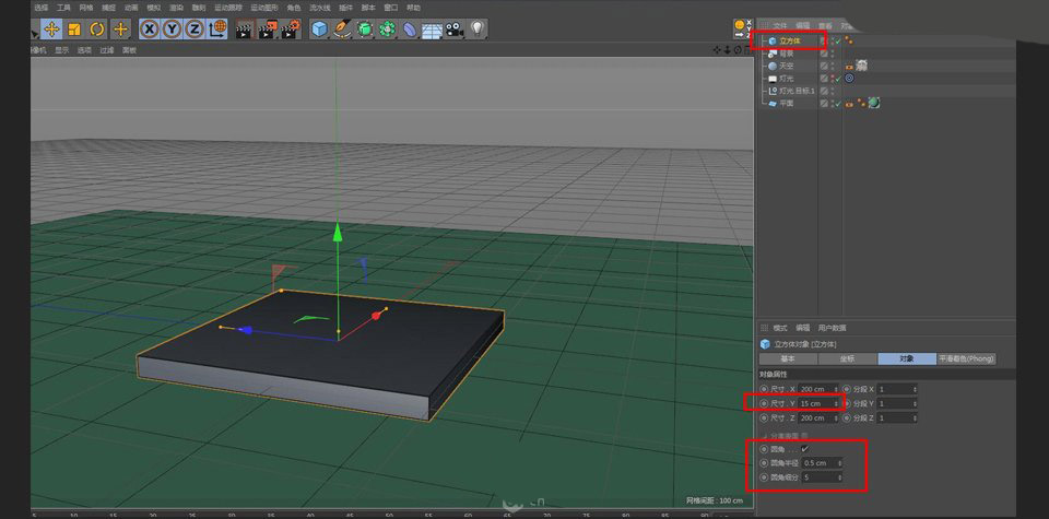
在菜单栏找到立方体图标,按住立方体图标,出现下拉菜单,点击创建立方体。

修改立方体的右下方的属性

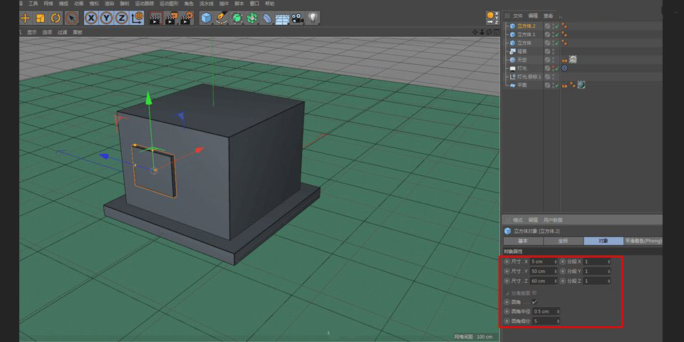
再创建立方体,修改右下方的属性,用移动工具(快捷键E)移动坐标轴调整模型位置

再创建立方体,修改右下方的属性,用移动工具移动坐标轴调整模型位置

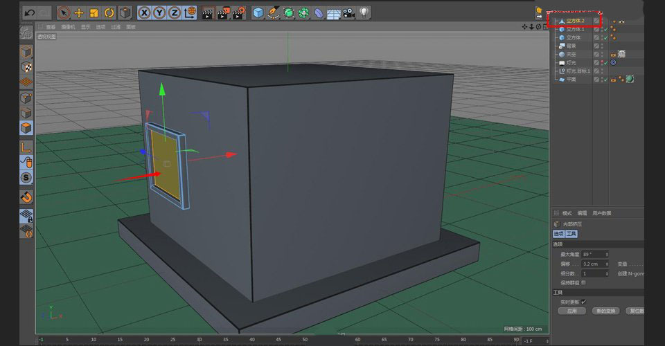
选中立方体,点击左侧的塌陷按钮

点击左侧按钮切换面模式,选择下图所示的面

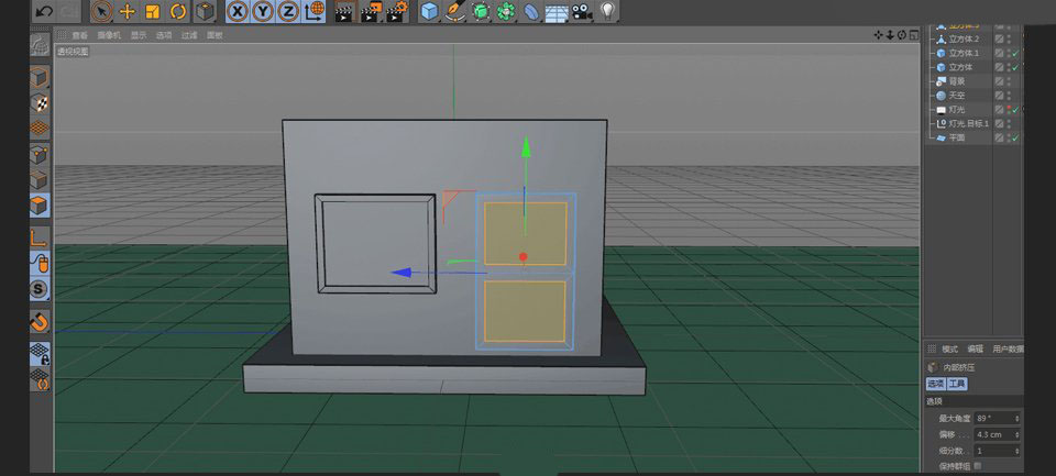
按快捷键I,按住鼠标左键向左拖拽出下图所示的效果

上一页12 3 4 下一页 阅读全文
按住ctrl不松手,拖动红色的坐标轴,往里挤出下图所示效果

创建立方体,修改右下方参数,再通过移动坐标轴调整模型位置,效果如下图所示

选择立方体,点击左侧塌陷按钮

点击左侧图标切换边模式,按shift多选中下图所示的两个面

按快捷键I,按住鼠标左键向左拖拽出下图所示效果

再按住ctrl,拖拽红色的坐标轴往里拖动一点,效果如下图所示

创建立方体,修改右下方属性,通过移动绿色的坐标轴调整位置

创建立方体,修改右下方属性,通过移动坐标轴调整位置

选中立方体,点击左侧按钮塌陷

创建平面

选择平面,修改右下方属性,通过坐标轴调整模型位置

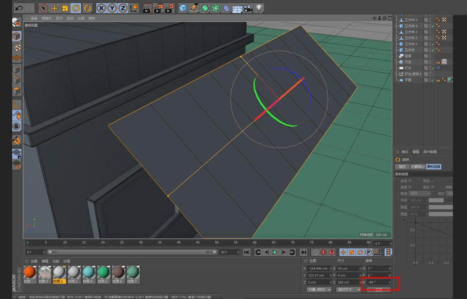
选择平面,修改下图所示属性,或者按住shift拖动蓝色旋转轴(快捷键R)旋转40°

上一页 1 23 4 下一页 阅读全文
再用移动工具,调整模型位置

选择平面,点击左侧图标塌陷

点击左侧图标切换为边模式,双击选中下图所示的边

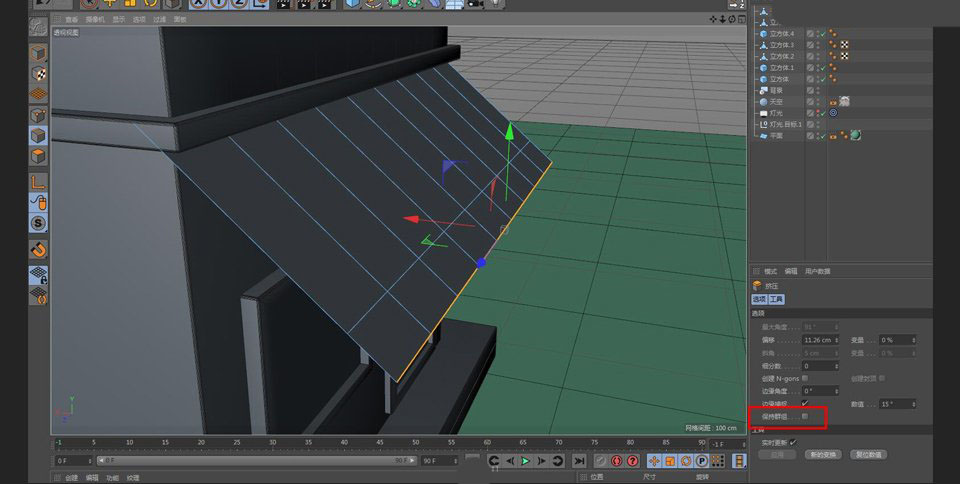
按快捷键D,取消保持群组勾选,在视图的空白处,按住鼠标左键向右拖拽出下图所示效果

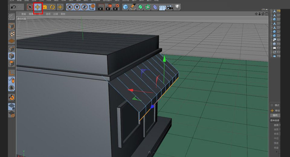
切换移动工具,按住红色的坐标轴往视图所示的左边拖动,如下图所示效果

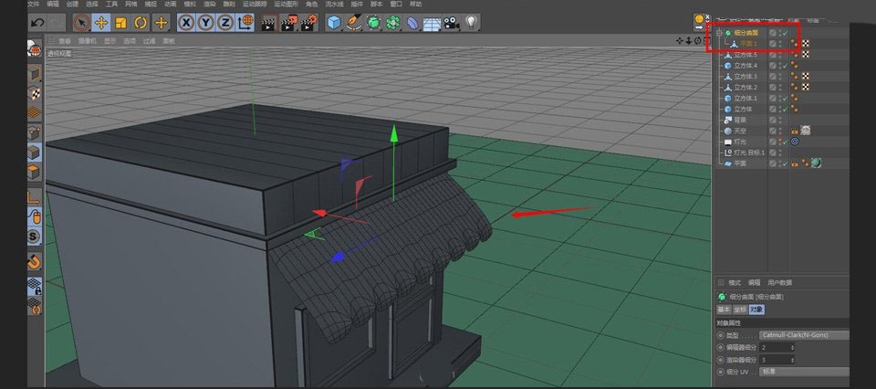
选中平面,按住alt不松手选择细分曲面

效果如下图所示

把下方材质按箭头所指分别给到模型

效果如下图所示

选择平面,切换到面模式

按住shift多选图片所示的面,把材质球分别给到选中的面上


上一页 1 2 34 下一页 阅读全文




编辑文本,输入图片所示的数值,或者通过旋转工具旋转90°

选择文本,按住ALT不放选择挤压

选择挤压,修改右下方属性,移动坐标轴调整位置

选择挤压,修改右下方封顶属性

把下图所示的材质球给模型

调整一个自己喜欢的视角,选择渲染到图片查看器,保存

完成

先看看效果图:

打开提前做好的预设文件


在菜单栏找到立方体图标,按住立方体图标,出现下拉菜单,点击创建立方体。

修改立方体的右下方的属性

再创建立方体,修改右下方的属性,用移动工具(快捷键E)移动坐标轴调整模型位置

再创建立方体,修改右下方的属性,用移动工具移动坐标轴调整模型位置

选中立方体,点击左侧的塌陷按钮

点击左侧按钮切换面模式,选择下图所示的面

按快捷键I,按住鼠标左键向左拖拽出下图所示的效果

按住ctrl不松手,拖动红色的坐标轴,往里挤出下图所示效果

创建立方体,修改右下方参数,再通过移动坐标轴调整模型位置,效果如下图所示

选择立方体,点击左侧塌陷按钮

点击左侧图标切换边模式,按shift多选中下图所示的两个面

按快捷键I,按住鼠标左键向左拖拽出下图所示效果

再按住ctrl,拖拽红色的坐标轴往里拖动一点,效果如下图所示

创建立方体,修改右下方属性,通过移动绿色的坐标轴调整位置

创建立方体,修改右下方属性,通过移动坐标轴调整位置

选中立方体,点击左侧按钮塌陷

创建平面

选择平面,修改右下方属性,通过坐标轴调整模型位置

选择平面,修改下图所示属性,或者按住shift拖动蓝色旋转轴(快捷键R)旋转40°

再用移动工具,调整模型位置

选择平面,点击左侧图标塌陷

点击左侧图标切换为边模式,双击选中下图所示的边

按快捷键D,取消保持群组勾选,在视图的空白处,按住鼠标左键向右拖拽出下图所示效果

切换移动工具,按住红色的坐标轴往视图所示的左边拖动,如下图所示效果

选中平面,按住alt不松手选择细分曲面

效果如下图所示

把下方材质按箭头所指分别给到模型

效果如下图所示

选择平面,切换到面模式

按住shift多选图片所示的面,把材质球分别给到选中的面上






编辑文本,输入图片所示的数值,或者通过旋转工具旋转90°

选择文本,按住ALT不放选择挤压

选择挤压,修改右下方属性,移动坐标轴调整位置

选择挤压,修改右下方封顶属性

把下图所示的材质球给模型

调整一个自己喜欢的视角,选择渲染到图片查看器,保存

完成
