1.angular 组件生命周期钩子执行过程
组件初始化过程中,生命周期钩子执行顺序:
- constructor()构造函数,初始化class,(constructor不属于Angular生命周期钩子的范畴,这里只是说明组件组件初始化会先调用构造函数)。
- ngOnChanges()--如果组件没有输入属性(@Input()),或者使用时没有提供任何输入属性,那么angular不会调用它;会调用多次。
- ngOnInit()--只调用一次,一般用来初始化数据,如请求数据。
- ngDoCheck()--紧跟在每次执行变更检测时的ngOnChanges()和首次执行变更检测的ngOnInit()后调用;会调用多次。
- ngAfterContentInit()--当Angular把外部内容投影进组件视图或指令所在的视图之后调用,第一次ngDoCheck()之后调用,只调用一次。
- ngAfterContentChecked()--每当Angular检查完被投影到组件或指令中的内容之后调用,在ngAfterContentInit()和每次ngDoCheck()之后调用,会调用多次。
- ngAfterViewInit()--当Angular初始化玩玩组件视图及其子视图之后调用,只调用一次。
- ngAfterViewChecked()--当Angular做完组件视图和子视图的变更检测之后调用;在ngAfterViewInit()和每次ngAfterContentChecked()之后调用,会调用多次。
- ngOnDestroy()--当Angular每次销毁组件或指令之前调用并清扫。在这里取消订阅可观察对象和分离事件处理器,以防内存泄漏。

2.angular 父子组件生命周期钩子过程
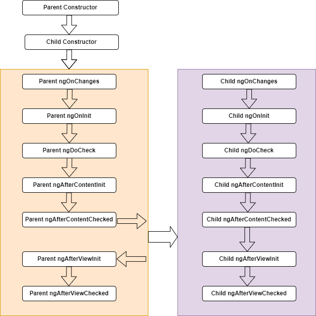
父子组件生命周期钩子执行顺序,如下图所示
1.首先调用父组件的构造函数,然后调用子组件的构造函数。
2.当调用父组件的ngAfterContentChecked()钩子之后,会调用子组件的生命周期函数。
3.子组件的ngAfterContentChecked()钩子执行完之后,会在调用子组件的子组件的生命周期钩子(如果有的话)。
4.子组件执行ngAfterViewChecked()钩子后,父组件继续执行其余的生命周期钩子。
5.当发生变更检测时,父组件先触发ngDoCheck() => ngAfterContentChecked(),然后子组件触发 ngOnChanges() => ngDoCheck() => ngAfterContentChecked() => ngAfterViewChecked(),最后父组件调用ngAfterViewChecked()。
