• 这就是江湖进阶攻略破御篇详解

    这就是江湖进阶攻略破御篇详解

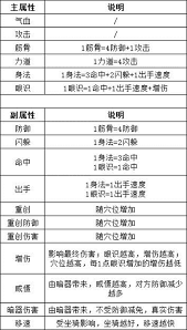
    在这就是江湖这款游戏中,破御机制是玩家提升战斗力的关键所在。通过精准地掌握和运用破御机制,玩家可以在江湖中立于不败之地。

    2025-12-05
  • 凡人传说中如何提高道童产量

    凡人传说中如何提高道童产量

    凡人传说是一款深受玩家喜爱的角色扮演游戏,其中“道童”作为重要的资源之一,在提升角色实力和完成特定任务方面扮演着关键角色。为了帮助玩家们更好地理解如何提高道童的产量,本文将详细介绍凡人传说中关于道童产量的分析及具体玩法攻略。

    2025-12-05
  • 这就是江湖中如何拿马的见解与用途

    这就是江湖中如何拿马的见解与用途

    在这就是江湖这款游戏中,拿马系统不仅是玩家探索江湖、增进实力的重要途径,也是体验游戏丰富玩法、获取稀有资源的关键一环。通过拿马,玩家可以解锁更多地图区域,参与各类江湖事件,甚至挑战高难度的副本,从而获得丰厚的奖励和经验。

    2025-12-05
  • 凡人传说妖宠培养方法

    凡人传说妖宠培养方法

    在凡人传说这款游戏中,妖宠的培养是玩家提升战力的重要途径。通过精心培育,妖宠可以成为玩家在冒险中的得力助手。

    2025-12-05
  • 想不想修真洞虚期玩法攻略

    想不想修真洞虚期玩法攻略

    洞虚期是想不想修真游戏中的一个重要阶段,对于新手玩家来说,了解如何在洞虚期高效提升实力至关重要。以下是一篇全面的洞虚期游戏攻略,帮助目标用户更好地玩转这一阶段。

    2025-12-05
  • 想不想修真一气化三清学习位置在哪

    想不想修真一气化三清学习位置在哪

    想不想修真作为一款深受玩家喜爱的游戏,其中包含了众多神秘而强大的功法,其中“一气化三清”便是备受瞩目的神通之一。下面,我们就来详细探讨一下如何学习这一强大的神通。

    2025-12-05
  • 燕云十六声压胜玉佩的作用是什么

    燕云十六声压胜玉佩的作用是什么

    燕云十六声压胜玉佩是燕云十六声这款游戏中的一种珍贵道具。该玉佩不仅具有独特的外观设计,而且在游戏内拥有多种功能和用途。它不仅是玩家身份的象征,还能在游戏中帮助玩家解锁特定的功能,提升游戏体验。

    2025-12-05
  • 三国杀界孟获技能详解

    三国杀界孟获技能详解

    界孟获作为三国杀中的一名强力蜀势力武将,凭借其独特的技能组合,在游戏中有着不可忽视的地位。本文将详细介绍界孟获的技能,并提供一些实用的游戏攻略,帮助玩家更好地掌握这位武将。

    2025-12-05
  • 西普大陆弦月拼图获取方法

    西普大陆弦月拼图获取方法

    在西普大陆这款游戏中,弦月拼图是一种重要的道具,尤其在捕捉精灵时能够提升成功率。为了帮助玩家更有效地获取弦月拼图,以下是一篇详细的获得攻略。

    2025-12-05
  • 塔瑞斯世界官网在哪-最新官方网站入口一键直达

    塔瑞斯世界官网在哪-最新官方网站入口一键直达

    塔瑞斯世界是一款三端互通的魔兽主题大型MMORPG手游,提供多职业PVE冒险体验。玩家将扮演失魂者开启救世之旅,探索广袤世界并挑战古神灾厄。游戏支持天赋自定义和赛季更新,带来丰富探索与社交玩法。本文分享塔瑞斯世界官方网站入口及核心玩法,助你快速加入这场史诗冒险。

    2025-12-05
  • 龙之谷世界魔导连招如何操作

    龙之谷世界魔导连招如何操作

    在龙之谷世界中,魔导师是一个拥有强大魔法能力的职业,他们不仅可以通过远程攻击造成高额伤害,还能利用场控技能控制战场。下面,我们将详细介绍魔导师的连招玩法,帮助玩家更好地掌握这个职业。

    2025-12-05
  • 原神尘世之锁适合哪些角色

    原神尘世之锁适合哪些角色

    欢迎来到原神尘世之锁攻略。尘世之锁是游戏中的一个强大的武器,对提升角色能力至关重要。本文将详细介绍如何选择最适合的角色使用尘世之锁,并分享一些高效的获取策略。

    2025-12-05
  • 魔兽世界失踪的斥候怎么完成

    魔兽世界失踪的斥候怎么完成

    欢迎来到艾泽拉斯大陆的探险者们!魔兽世界作为一款风靡全球的大型多人在线角色扮演游戏,不仅拥有丰富的故事情节和任务系统,还为玩家提供了各种挑战与机遇。今天,我们将深入探讨一个特别的任务——“失踪的斥候寻踪”,帮助各位玩家顺利完成这个任务,揭开隐藏在森林深处的秘密。

    2025-12-05
  • 这就是江湖摆烂棍如何过横渊

    这就是江湖摆烂棍如何过横渊

    这就是江湖中,摆烂棍过横渊的挑战吸引了不少玩家的目光。这一关不仅考验玩家的策略与操作,更是一次对心态的磨砺。本文将为你详细介绍摆烂棍过横渊的玩法攻略,帮助你轻松应对这一挑战。

    2025-12-05
  • 越来越黑暗温迪戈如何击杀

    越来越黑暗温迪戈如何击杀

    在越来越黑暗这款游戏中,温迪戈是一个极其危险的敌人。它不仅拥有强大的力量和速度,还能够通过特殊的技能来迷惑玩家。因此,了解如何有效地击杀温迪戈是非常重要的。本攻略将从多个角度出发,为玩家提供有效的击杀策略。

    2025-12-05
学习通网页版登录入口

学习通网页版登录入口

阅读量: 1854 时间: 2025-10-23

学习通是常用的学习工具,可以随时进行学习,找到你需要的资源,跨平台就能在线学习,了解学习的进度,但是很多小伙伴找不到入口在哪,下面就分享给大家。学习通网页版登录

点击阅读

以下哪一项是红树林适应高盐环境的特殊方式 神奇海洋12月14日答案

神奇海洋今日的问题已经更新,各位只需选出正确答案就能领取拼图奖励,由于很多小伙伴都不知道以下哪一项是红树林适应高盐环境的特殊方式,所以小编下面就来给大家详细介绍一下,感兴趣的快来看一看吧。
有问有答
2025-12-14

红树林靠什么方法适应高盐环境 神奇海洋12月14日答案最新

红树林靠什么方法适应高盐环境?这是神奇海洋12月14日的问题,答对支付宝蚂蚁森林神奇海洋12月14日的问题即可获得拼图奖励,接下来就让我们一起了解下神奇海洋的答案吧。
有问有答
2025-12-14

智慧景区管理师通常会使用以下哪种工具 蚂蚁新村12月14日答案

支付宝蚂蚁新村12月14日的问题现已公布,各位只需选出正确答案即可领取对应的奖励,由于很多小伙伴都不知道具体选哪个,所以下面小编就来给大家详细介绍一下。
有问有答
2025-12-14

智慧景区管理师一般使用什么工具 蚂蚁新村12月14日答案最新

智慧景区管理师一般使用什么工具?这是蚂蚁新村12月14日的问题,答对就能领取木兰币产速+3/时的奖励,可能很多小伙伴还不知道正确答案是什么,下面小编就来给大家详细介绍一下。
有问有答
2025-12-14

迪士尼内部积极拥抱 AI:员工能用 DisneyGPT,还在开发“贾维斯”智能体

12 月 13 日消息,据《商业内幕》今日报道,近几个月来,迪士尼正在内部加快引入 AI 工具,并主动推动员工使用。一名在迪士尼任职多年的软件工程师表示,管理层已经明确看到了技术趋势。与今年夏天的“相当谨慎”相比,
新闻资讯
2025-12-14

锁定 12 月 19 日:《复仇者联盟 5》电影首支预告将贴片《阿凡达 3:火与烬》

12 月 13 日消息,科技媒体 Notebook Check 昨日(12 月 12 日)发布博文,报道称《复仇者联盟 5》(Avengers: Doomsday)电影首支预告片将作为“贴片内容”,随詹姆斯・卡梅隆
新闻资讯
2025-12-14

深圳将建全国首个机器人友好示范城区,广东具身智能训练场体系发布

12 月 13 日消息,12 月 12 日至 14 日,“2025 年粤港澳大湾区人工智能与机器人产业大会暨广东省人工智能与机器人技能大赛”在广州举办。据悉,本次大会上,广东省具身智能训练场“1+1+N”体系将正式
新闻资讯
2025-12-14

全画幅 VS 半画幅!两类相机有 6 个最大不同点,搞懂不纠结~

目前常见的相机有两种:全画幅、APSC 画幅。全画幅又叫 135 相机,APSC 画幅又叫半画幅相机。所谓的“画幅”就是指相机感光元件(如 CCD、CMOS)的大小,具体区别如下。全画幅传感器:约 36mm × 24
新闻资讯
2025-12-14

国产 3A《影之刃零》定档 2026 年 9 月 9 日,游戏制作人梁其伟发文致谢

12 月 13 日消息,国产单机 3A 游戏《影之刃零》在昨日举行的 TGA 2025 颁奖典礼上公布了最新宣传视频,同时宣布将于 2026 年 9 月 9 日发售。对此,该游戏的制作人梁其伟昨晚发文致谢。梁其伟透
新闻资讯
2025-12-14

谷歌推出基准测试检验 AI 是否“靠谱”:Gemini 3 Pro 准确率仅 69%

12 月 13 日消息,据《商业内幕》今日报道,谷歌 DeepMind 本周发布了 FACTS 基准测试,用来检验 AI 在事实准确性方面到底靠不靠谱。这一测试从四个维度评估模型能力,包括是否能凭自身知识准确回答事
新闻资讯
2025-12-14