• 想不想修真如何选择合适的功法

    想不想修真如何选择合适的功法

    在浩瀚无垠的修真世界里,每一位修士都怀揣着羽化登仙的梦想,而功法,正是那把开启仙途的金钥匙。选择一门适合自己的功法,不仅能大幅提升修炼效率,更能决定你未来的修行方向。今天,就让我们一同揭开想不想修真中功法选择的神秘面纱,助你一步登天,成就无上仙途!

    2025-12-05
  • 想不想修真宠物锁定功能详解

    想不想修真宠物锁定功能详解

    在想不想修真这款游戏中,宠物系统是玩家提升战力、丰富游戏体验的重要途径之一。然而,许多玩家对于宠物的锁定功能感到困惑,不知道如何正确使用。本文将详细介绍想不想修真中的宠物锁定功能,帮助玩家更好地理解和运用这一功能。

    2025-12-05
  • 上古王冠冰雪之灵强度如何

    上古王冠冰雪之灵强度如何

    上古王冠作为一款融合了策略与角色扮演元素的卡牌游戏,以其精美的画面、丰富的玩法和独特的英雄设定吸引了众多玩家。其中,“冰雪之灵”作为水系英雄,以其强大的控制技能而备受瞩目。下面,我们将从角色背景、技能分析、获取途径、阵容搭配及养成建议等多个维度,为大家带来一篇关于“冰雪之灵”的全方位游戏攻略。

    2025-12-05
  • 想不想修真总共有多少个洞天福地

    想不想修真总共有多少个洞天福地

    在想不想修真这款游戏中,洞天福地作为灵气浓郁的修炼圣地,是每位修真者梦寐以求的修炼场所。本文将从洞天福地的数量、探索技巧、占领条件、作用及收益等多个维度,为玩家提供一份详尽的洞天福地攻略。

    2025-12-05
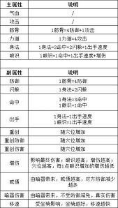
  • 想不想修真功法如何升级

    想不想修真功法如何升级

    想不想修真是一款以修仙为主题的挂机放置类手机游戏,玩家在游戏中需要不断提升自己的修为,领悟高级功法,升级灵根,以增强自身实力。以下是关于功法与灵根升级的详细攻略。

    2025-12-05
  • 曙光英雄官网入口在哪-最新官网网址一键直达

    曙光英雄官网入口在哪-最新官网网址一键直达

    曙光英雄官网入口提供最新MOBA手游下载,包含六大职业英雄和个性化皮肤。游戏以曙光大陆为背景,讲述女神守护世界的史诗故事,玩家可体验多人竞技对战。本文分享曙光英雄官网网址和游戏特色,帮助玩家快速获取英雄设定和职业分类等核心内容。

    2025-12-05
  • 想不想修真二品须弥石获取方法

    想不想修真二品须弥石获取方法

    想不想修真作为一款以修仙为主题的挂机放置类手机游戏,深受众多玩家的喜爱。在游戏中,二品须弥石是一种非常重要的道具,对于玩家的修炼和储物有着极大的帮助。本文将详细介绍如何获取二品须弥石,帮助玩家在游戏中更顺利地进阶。

    2025-12-05
  • 这就是江湖摆摊性价比怎么提升

    这就是江湖摆摊性价比怎么提升

    在这就是江湖这款游戏中,摆摊不仅是玩家赚取游戏币的重要途径,更是经营智慧与策略的比拼。通过精心布局和巧妙运营,玩家可以在游戏中实现收益最大化。

    2025-12-05
  • 这就是江湖行侠仗义如何获得黄金

    这就是江湖行侠仗义如何获得黄金

    这就是江湖行侠仗义哪里来的黄金?是众多武侠类游戏中的一种,玩家在游戏里扮演一位行走江湖的侠客,通过完成任务、挑战对手和探索未知区域来提升自己的武艺和声望。黄金在游戏中作为重要的货币,可以用来购买装备、药品以及各种道具,是玩家在江湖中生存和发展的重要资源。那么,如何在游戏中获取足够的黄金呢?

    2025-12-05
  • 逆水寒手游逐鹿惊澜版本具体包含哪些内容

    逆水寒手游逐鹿惊澜版本具体包含哪些内容

    逆水寒手游在2025年2月21日迎来了其备受瞩目的逐鹿惊澜版本更新,此次更新带来了诸多新内容和改动,为玩家带来了更加丰富和刺激的游戏体验。以下是对逐鹿惊澜版本内容的详细攻略,帮助有兴趣了解的玩家快速上手。

    2025-12-05
  • 凡人传说灵奥界

    凡人传说灵奥界

    凡人传说灵奥界是一款深受玩家喜爱的角色扮演游戏。在游戏中,玩家将探索一个充满魔法与神秘生物的世界,完成各种任务,提升角色能力,并揭开隐藏在灵奥界背后的秘密。

    2025-12-05
  • 凡人传说道童培养方法

    凡人传说道童培养方法

    在修仙的世界里,道童不仅是玩家的得力助手,更是提升实力的重要一环。掌握道童的培养方法,能让你在修仙之路上事半功倍。

    2025-12-05
  • 江湖副武器如何锻造

    江湖副武器如何锻造

    在这就是江湖这款游戏中,副武器的锻造是提升角色战力的重要途径之一。通过精心打造和升级副武器,玩家可以在江湖中更加游刃有余,立于不败之地。

    2025-12-05
  • 黑色信标官网入口在哪?官网地址一键获取

    黑色信标官网入口在哪?官网地址一键获取

    黑色信标是一款古典科幻题材的ARPG手游,玩家可通过官网入口预约游戏并探索丰富的剧情内容。在游戏中扮演预见者与楔文会成员共同对抗异世界威胁,体验收容信标和处理异象的独特玩法。本文提供黑色信标官网入口地址,帮助玩家快速获取游戏资讯并参与预约。

    2025-12-05
  • 这就是江湖无中神拳闪避数据详解

    这就是江湖无中神拳闪避数据详解

    在这就是江湖这款游戏中,无中神拳以其独特的闪避与控制机制,成为了众多玩家追捧的对象。通过巧妙的技能搭配,无中神拳能够在战斗中实现高额的闪避率,从而有效控制战局,为玩家带来别样的游戏体验。

    2025-12-05
学习通网页版登录入口

学习通网页版登录入口

阅读量: 1860 时间: 2025-10-23

学习通是常用的学习工具,可以随时进行学习,找到你需要的资源,跨平台就能在线学习,了解学习的进度,但是很多小伙伴找不到入口在哪,下面就分享给大家。学习通网页版登录

点击阅读

抖音官网在线观看入口-抖音电脑版网页版官方正版登录

抖音电脑版网页版提供官方正版登录入口,支持高清在线观看热门短视频。用户可通过扫码或账号登录实现跨设备同步,享受1080P画质、进度条控制和视频管理功能。网页版与手机端数据实时同步,方便创作者上传作品并查看互动消息,满足大屏浏览和内容创作需求。
软件教程
2025-12-14

暗黑核官网入口在哪里-最新官网入口地址一键获取

暗黑核官网入口提供暗黑破坏神游戏攻略和实用工具,包含装备查询、攻防计算和社区交流功能。最新官网入口地址一键获取,玩家可快速访问暗黑核获取游戏数据库、模拟器和交易平台等核心服务,助力玩家高效提升游戏体验。
游戏攻略
2025-12-14

126免费邮箱官网密码找回快速通道-126免费邮箱官网双重验证便捷入口

126免费邮箱官网提供密码找回和双重验证便捷入口,帮助用户快速恢复账户权限。通过安全手机或备用邮箱接收验证码,官方通道支持异地登录检测和二次验证触发。遇到验证失败时,可检查短信拦截或更换设备,确保顺利完成安全验证流程。
软件教程
2025-12-14

poki小游戏在线畅玩入口-poki小游戏免安装极速开启入口

poki小游戏在线畅玩入口提供免安装极速开启的网页游戏体验,集合益智动作竞速等丰富类型,满足不同用户需求。平台支持浏览器直接运行无需下载,节省存储空间且操作简单。无论是休闲放松还是多人对战,都能快速开启轻松愉快的游戏时光。
软件教程
2025-12-14

大米星球看Netflix入口笔盒永久免费-大米星球最新Netflix热剧网址2026

大米星球提供永久免费观看Netflix热剧的入口,支持高清画质和无广告流畅播放。涵盖电影电视剧动漫综艺等丰富资源,更新迅速操作便捷,满足各类影视爱好者的需求。大米星球最新Netflix网址2026为用户带来顶级观影体验,是免费追剧的首选平台。
软件教程
2025-12-14

漫蛙ManWa在线畅读入口_漫蛙ManWa网页版一键直达

漫蛙ManWa是二次元爱好者喜爱的在线阅读平台,提供日漫、国漫及原创作品的高清画质阅读体验。平台支持横竖屏切换和自动翻页,分类涵盖热血恋爱冒险等题材,每日更新章节并智能推荐内容。用户可在互动社区交流心得,适合通勤睡前等多种场景使用,带来沉浸式阅读乐趣。
软件教程
2025-12-14

云原神网页版登录入口位置详解

云原神网页版登录入口位置详解,帮助玩家快速找到米哈游旗下的原神云游戏版本。无需下载即可在线体验,支持Windows和macOS系统,首次登录可获5小时免费时长。通过官网搜索或原神官网一键畅玩功能即可进入云原神网页版,桌面端已开放,移动端即将上线。
游戏攻略
2025-12-14

三角洲行动巴克什12月13日密码攻略

三角洲行动巴克什12月13日密码攻略:【2327】。目标点位于大浴场北侧后勤通道,内部封存高价值战备物资。建议在交火初期优先派遣小队突入控制,即可快速建立装备优势。该目标点将对战区控制权产生关键影响,
游戏攻略
2025-12-14

三角洲行动航天基地12月13日密码攻略

三角洲行动航天基地12月13日密码攻略,今日密码是【6268】。目标密室处于高危地带,输入后可直接开启,内含高价值物资,可快速建立战术优势。请立即行动,时机不等人!>>三角洲
游戏攻略
2025-12-14

三角洲行动长弓溪谷12月13日密码攻略

三角洲行动长弓溪谷地图的密码门密码每日更新,需通过摩斯密码解锁。(12月13日)长弓溪谷密码是:8258。长弓溪谷密室位于荒废村庄地下,毗邻乌姆河撤离点。请沿楼梯下行开启,获取其中高价值物资,以快速建
游戏攻略
2025-12-14