百战封神37手游
124.98MB · 2025-12-17
崩坏星穹铁道银狼怎么玩?很多玩家在入手银狼后不知道怎么玩,本期阿里西西小编为大家带来崩坏星穹铁道银狼攻略,一起了解一下吧,希望对各位玩家有所帮助!

崩坏星穹铁道银狼怎么玩
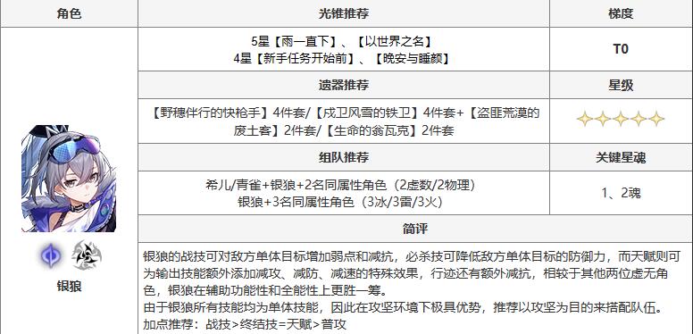
一、银狼遗器推荐:
最优:【繁星璀璨的天才】四件套+【泛银河商业公司】二件套
解析:繁星璀璨的天才为银狼提供量子属性伤害加成、无视防御机制,提升输出能力,泛银河商业公司提升命中效果和输出、辅助能力。

过渡:【繁星璀璨的天才】二件套+【野穗伴行的快枪手】二件套+【泛银河商业公司】二件套
解析:与最优套装相比输出有差距,辅助无差距,主要获得难度低。

词条选择:
躯干效果命中/暴击率
脚部攻击力/速度
位面球量子属性伤害加成
连结绳能量回复效率/攻击力
副词条:效果命中、暴击率、暴击伤害、攻击力、速度
解析:推荐躯干选择效果命中,对没有一魂光锥没有会能的银狼,连接绳选择能量回复。

二、银狼光锥推荐:
五星光锥推荐:雨一直下
四星光锥推荐:晚安与睡颜
优先度:雨一直下>新手任务开始前>决心如汗珠般闪耀
解析:专属光锥雨一直下,非常适合银狼。

三、银狼培养推荐:
战技加点:战技> 终结技> 天赋>普攻

星魂:1、2、4、6
解析:1、2解锁自身配装词条,4、6提高爆发伤害。

四、银狼配队:
1、量子爆发队伍
希儿-布洛妮娅-银狼-罗刹
配速:银狼-希儿-布洛妮娅-罗刹
解析:银狼技能负面效果,希儿做输出,布洛妮娅辅助希儿,银狼补输出。

2、冰伤爆发队伍
停云-银狼-彦卿-杰帕德
配速:同上
解析:停云为彦卿增幅,银狼施加负面效果,彦卿作为输出,停云或者银狼补输出。

五、银狼技能介绍
普攻:系统警告

战技:是否允许更改

终结技:账号已封禁

天赋被动:等待程序响应

秘技:强制结束进程

六、银狼一图流

以上就是崩坏星穹铁道银狼攻略的全部内容了,希望对各位玩家有所帮助,更多精彩游戏攻略和相关活动资讯请关注阿里西西游戏。
124.98MB · 2025-12-17
57.03 MB · 2025-12-17
53.11 MB · 2025-12-17