生化僵尸战场手游
139.85M · 2025-12-14
12 月 13 日消息,123 云盘官方昨晚发布了《关于 123 云盘部分商品即将进行价格调整的通知》。附官方公告如下:
尊敬的 123 云盘用户:
感谢您长期以来对 123 云盘的支持与信赖。
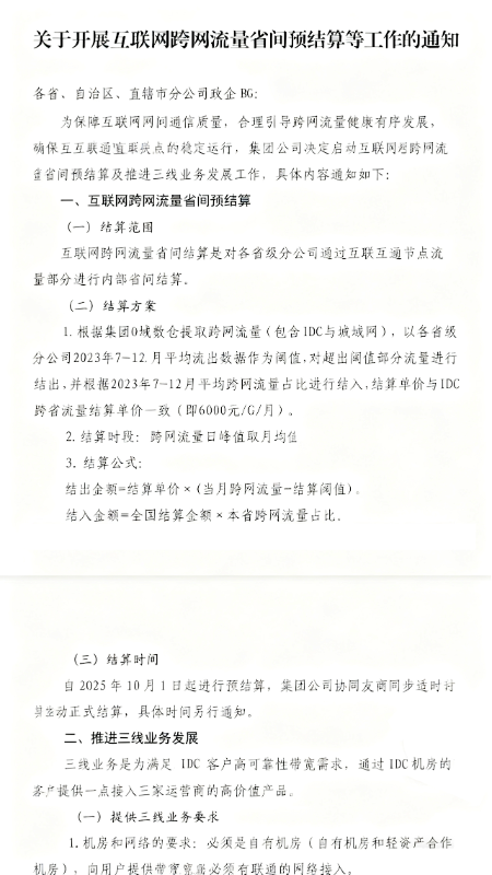
近期由于三网运营商实施《互联网跨网流量省间结算通知》(详见下文附图),跨网跨省流量结算成本显著上升;同时受市场影响,服务器核心硬件(如硬盘、内存等)的采购与维护成本出现数倍增长。在多重因素的叠加下,运营成本相对去年同期已大幅上升。为保证产品长期稳定的运营和延续高品质的服务,经过慎重评估,我们将于 2026 年 1 月 1 日 0 时起,对部分商品价格进行调整。
其他说明:
1. 会员用户原有未到期的连续续费商品(连续包月 / 年),在服务期间内仍按原价自动续费;若用户主动解除后再次购买,则按调整后的价格购买并续费。
2. 充值购买及积分兑换的直链流量包和分享流量包已调整为长期有效,不再过期,用完为止;会员按月赠送的流量包仍随会员月自动生效和过期。
如您有长期使用会员或流量包的需求,建议在 12 月 31 日 24 点前按当前价格提前购置,以便享受现有优惠。
再次感谢您一直以来的支持与理解,123 云盘将继续全力以赴,持续优化服务,不负您的信任。
123 云盘
2025 年 12 月 12 日


相关阅读:
《123 云盘与奶牛快传达成战略并购合作意向》
《奶牛快传暂缓停服,正与 123 云盘洽谈战略合作》
《123 云盘致全体用户书:免费用户权益调整并非因为“撑不住”,绝不是放弃“免费”》