豆米
65.98 MB · 2025-12-15
在轩辕剑龙舞云山手游中天书炼药配方有哪些呢?在轩辕剑龙舞云山手游中天书炼药配方可不只有一种哦!想了解的话下面就来看一下吧!
轩辕剑龙舞云山天书炼药配方大全
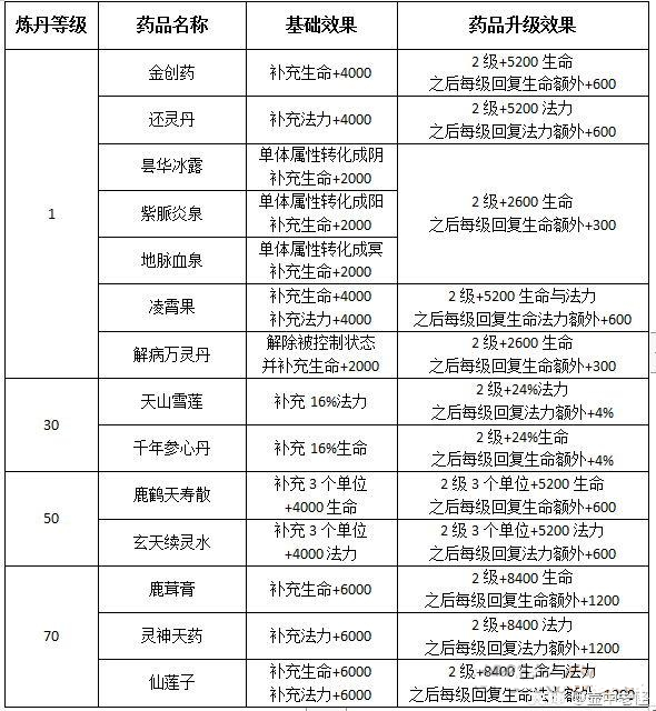
炼药等级
每次炼丹成功可以提升10点熟练度,失败提升2点熟练度,熟练度满了即可升级。
炼药等级与可炼出的药品如下表:

一、实用药品推荐
(1)前期主要以商店购买的嘉果为主,1万私钱=血法+10000
(2)解病万灵丹可以消除单体混乱效果,但必须要在该单位还存活的情况下使用
(3)梦境试炼会用到许多转化属性的情况,但建议使用商店购买的即可,当然在单位死亡的情况下,也可以使用昙华冰露、紫脈炎泉、地脉血泉来复活+转化属性。
(4)后期PVP主要还是靠补充百分比血量与3加药为主,所以千年参心丹与鹿鹤天寿散是消耗量最大的药品,其次是法力值的玄天续灵水与灵神天药。
(5)当游戏角色等级到了100级之后,普遍使用的药品都是炼丹等级30以后的了,前面的药品主要作为帮派/丝绸之路贡献用,多余的可以分解成私钱。
二、实测炼丹满级炼药结果
目前炼丹满级是100级,每次炼丹需要消耗3件物品,分别是金木水火土中的任意3件,可以重复,但根据上述分析,我们的目标主要是炼出炼丹等级30以后的药品,所以该如何搭配五行素材的组合呢,炼药的成功率是否和搭配有关呢?下面进行实测:

药品品质是和炼丹等级直接挂钩的,测试了以上数据(以上配方只测试一次),我发现炼丹其实并没有固定配方,对于成功和失败产出的药品也是随机的?所以我针对上述成功的配方再次进行了额外2次炼丹考证,品质都是10,具体如下:

以上测试可以看出,对于第一次“成功”的配方,再额外进行2次炼丹,成功率高得惊人!只出现2次失败的情况!所以可以推断,药品本身没有固定配方,但是配方能够在一定程度上影响炼丹的成功率(因为和炼丹等级挂钩,所以产出的药品也会有所不同)。
测试的最后一步就是选取其中一个配合,连续进行炼丹,再分析最终的药品种类,这里我选取了【三个金】进行炼丹,连续炼丹20次,下面是炼丹结果(有点惨,就不放出来了),以上炼药数据分析就到这里了!看完后你会发现,原!来!炼!药!根本就没!有!配!方!能出什么药品只和炼药等级以及你的欧非血统有关系!
以上就是本站小编为您带来的全部内容,更多资讯关注本站。
轩辕剑龙舞云山相关攻略推荐:
轩辕剑龙舞云山隐藏任务触发条件是什么?隐藏任务触发条件及完成流程介绍
轩辕剑龙舞云山游戏金币如何获取?游戏金币获取流程图文分享
轩辕剑龙舞云山技能格子怎么开启?护驾技能格子开启攻略