找房a+软件
95.75MB · 2025-12-16
公积金怎么提取出来,小编为大家带来支付宝公积金提取流程介绍,想了解公积金线上提取的朋友快来看看吧。
一、支付宝公积金提取流程
1、首先在手机上打开支付宝app。

2、进入首页后,点击中间的市民中心。

3、然后在市民中心里点击公积金。

4、接着,在公积金页面里选择公积金提取。

5、最后,选择一个提取方式,进入提取即可。

提醒一下:虽说提取公积金难度不大,但作为国家给的一项福利,公积金用于贷款买房还是相当优惠的,不仅息费比商业贷款要低,而且在存缴的时候还是职工、单位等比例的,也就是你交多少,单位就要交多少。所以,如非必要,建议不要轻易动公积金里的余额。
二、提取公积金;什么情况能提取?能提多少?提取后会不会有什么影响?
如果说你没买房需求,那还可以用公积金做点别的。
比如说交房租、建造翻修大修住房、用来看病都是可以的。
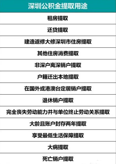
就拿深圳做例子,就有这么多种用途:

不过除了销户、户籍迁出,或者还贷提取(一次性)全部取出不太可能。
1.有哪些方法能提取公积金?
我来分别说说,不同提取用途的条件,以及提取金额限制:
①租房提取:
只要公积金连续缴满3个月,租房人就可以申请公积金提钱,不仅可以支付配租或政 府招租补贴的租赁房房租,也可以支付市场租房房租。
像大家最关心的租房提取,以深圳为例,
线上可最大提取金额是家庭成员在深圳无房产,则按月存缴额的65%x可提取月份。
比如每个月交1000元,可提取月份是4个月,那可以提取的金额就是2600元。
②支付大病医疗费:
身患重大疾病时,个人和家属都可以提取住房公积金用于疾病治疗。
这个做法主要是缓解医保压力,能有效缓解一部分人医疗费用吃紧的压力。
但是原则下,提取金额是不能大于治疗的总费用的。(如果公积金有这么多的话)。
③商业购房提取;
如果没有用公积金贷款,也是可以提取公积金用于首付的,有的情况下还可以一次性全部取出;
④房屋返修、装修;
举例来讲,在广州,缴了公积金的人及配偶户籍所在地(户籍地所在地级市),
或者在本市行政区域无自有产权住房,
在广州比邻城市建造、翻建、大修拥有所有权的自住住房,都是可以申请公积金的。
不过还是不能超过修建房的整体费用。
PS.个人感觉第一点比较实用。
提取后会不会有什么影响?
不会。
其实可以把公积金看作是一个信用账户,里面的钱越多,能贷到的额度就越高;
如果提取了,钱就少了,那能贷到钱也就少了。
三、公积金的用途;
1、装修
购房者在买房后如果需要装修房屋的话,也可以把公积金提取出来用作装修的费用,这点很多人可能都不太清楚,大家可以在各个地区的住房公积金的管理部门进行申请和咨询。就算目前买不了新房,装修一下现有的家,也会让人有一种住新房的感觉。主要是现在装修花销也不低,用公积金会减少很大—部分开支。
2、租房
在没有房屋住的情况下,如果职工是在租房住的话,那么也是可以提取住房公积金的,租房者可以申请提取公积金用于支付房租,减轻自己的生活压力。公积金不仅可以支付配租或政 府招租补贴的经济租赁房房租,也可以支付市场租房房租,让你不用再为房租发愁。
3、建造翻修租房
住房公积金不只是用于购房,如果职工想在老家修建房屋的话,住房公积金也可以在房屋修建的时候提取使用,这点很多人可能都不太清楚,大家可以在各个地区的住房公积金的办理处进行申请和咨询。
4、低保困难户提取
对于家庭情况比较困难的职工来说,在缴纳了住房公积金之后也是可以提取的,如果单位的有职工被列为了低保或者困难救助的范围,这种条件下也可以提取公积金补贴家用,但是提取的金额不能超过较低生活保障范围或特困救助范围。
三、公积金断了能补缴吗?
我们刚都知道了公积金贷款买房的好处了,但是公积金贷款的时候,
要求账户已连续缴存满12个月,且仍处在正常缴存状态。
很多人卡在了这个上面,用不了,那还有什么办法可以解决吗?
如果想买房,断缴直接影响公积金贷款使用资格。
而且,断了(少交了钱),意味着账户里钱比预期的少,贷款额度也会受影响。
一般情况下,断缴补缴不计算在正常缴存的范围内,但如果由于单位特殊情况可由单位出具相关证明并由公积金管理的审核部门审核,
但能不能贷下来还很难说,这要看借款人在12个月内的断缴次数。
如果是三次及以下,就可以正常申请公积金贷款;
如果是断缴了三次以上,即使补缴也不算是正常缴存,会影响公积金贷款的申请。
再一个,公积金补缴之后再申请贷款,需要比正常缴存的借款人多提交一些材料,多走一些流程。
对于那些换工作导致公积金断缴的,建议赶紧问问新单位,看看新单位是否愿意为你办理公积金补缴。
总之就是会变的麻烦,所以想要申请公积金贷款的,不要断交公积金呀!
要是你在还公积金贷款的时候,公积金断了影响就不大,而且公积金部门一般不查已经下发的贷款。
以上就是《公积金怎么提取出来-支付宝公积金提取流程介绍》的全部内容了,希望对大家有帮助哦。