3d射击球球手机游戏
49.88MB · 2025-12-09
全面战争三国发布了2号测试更新,更新内容包括解决稳定性问题以及对平衡性进行了调整,一起来了解一下。

三国:全面战争2号测试更新
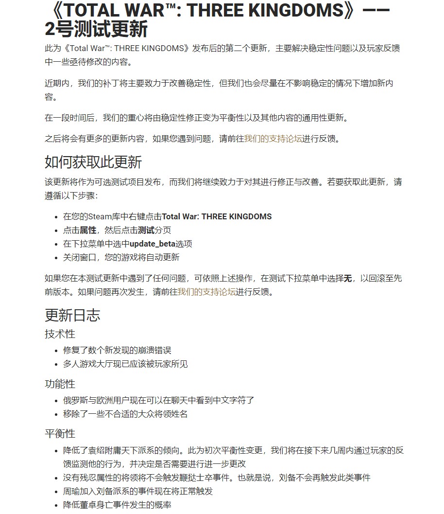
此为三国:全面战争发布后的第二个更新,主要解决稳定性问题以及玩家反馈中一些亟待修改的内容。
近期内,我们的补丁将主要致力于改善稳定性,但我们也会尽量在不影响稳定的情况下增加新内容。
在一段时间后,我们的重心将由稳定性修正变为平衡性以及其他内容的通用性更新。
之后将会有更多的更新内容,如果您遇到问题,请前往我们的支持论坛进行反馈。
如何获取此更新
该更新将作为可选测试项目发布,而我们将继续致力于对其进行修正与改善。若要获取此更新,请遵循以下步骤:
在您的Steam库中右键点击Total War: THREE KINGDOMS
点击属性,然后点击测试分页
在下拉菜单中选中update_beta选项
关闭窗口,您的游戏将自动更新
如果您在本测试更新中遇到了任何问题,可依照上述操作,在测试下拉菜单中选择无,以回滚至先前版本。如果问题再次发生,请前往我们的支持论坛进行反馈。
更新日志
技术性
修复了数个新发现的崩溃错误
多人游戏大厅现已应该被玩家所见
功能性
俄罗斯与欧洲用户现在可以在聊天中看到中文字符了
移除了一些不合适的大众将领姓名
平衡性
降低了袁绍附庸天下派系的倾向。此为初次平衡性变更,我们将在接下来几周内通过玩家的反馈监测他的行为,并决定是否需要进行进一步更改
没有残忍属性的将领将不会触发鞭挞士卒事件。也就是说,刘备不会再触发此类事件
赵云加入刘备派系的事件现在将正常触发(官方把赵云打错成周瑜)
降低董卓身亡事件发生的概率
全面战争三国相关攻略推荐:
《全面战争三国》孙坚势力怎么种田才能一统天下?孙坚种田流程图文详解
《全面战争三国》DLC好玩么?DLC内容及玩法一览
《全面战争三国》火系科技树有哪些效果?科技建筑作用一览
《全面战争三国》军事buff有哪些?提高军事属性buff一览
《全面战争三国》俘虏有哪些属性?俘虏特效属性一览