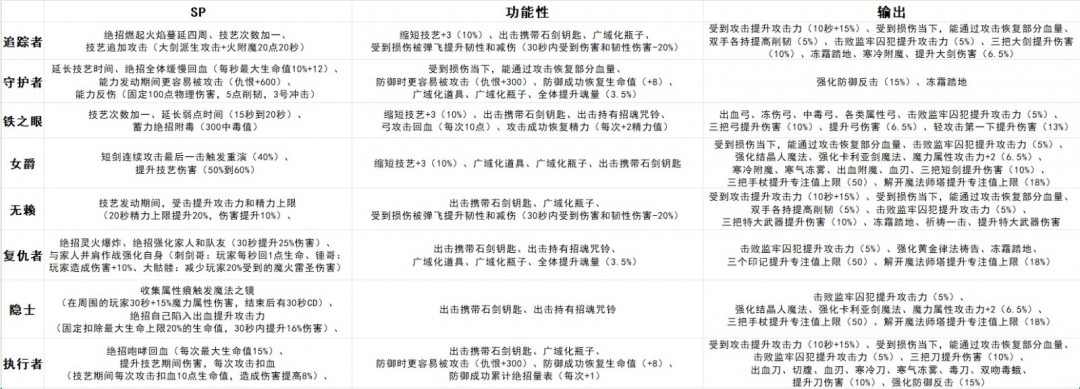
《艾尔登法环:黑夜君临》中的角色非常多,因此很多玩家不清楚配什么毕业遗物词条比较好,首先,这里只是展示里我认为比较有强度的词条和详细作用的说明,没有完整的已经搭配好的词条流派,主要作用是赌石的时候看到这些词条就可以考虑留。

《艾尔登法环:黑夜君临》全角色毕业遗物词条推荐

艾尔登法环黑夜君临什么毕业遗物词条比较好

今天凑够三十万魂准备开始sl刷遗物词条了,也是根据网上解包的数据以个人理解和各种攻略整理了一份八个角色毕业遗物词条推荐。

这里只是展示里我认为比较有强度的词条和详细作用的说明,没有完整的已经搭配好的词条流派,主要作用是赌石的时候看到这些词条就可以考虑留,如果三个词条都满足的话基本能作为毕业遗物用了。

当然各个词条的优先级还是会略有区别,仅供参考。有什么建议和观点也欢迎补充

《艾尔登法环:黑夜君临》全角色毕业遗物词条推荐

相关攻略:过图顺序分享

攻略学会了,电脑性能跟不上?试试 360 帧电竟级云电脑--海马云电脑!输入口令 本站本站3,0元用4090!

点击下载

本站提供的所有下载资源均来自互联网,仅提供学习交流使用,版权归原作者所有。如需商业使用,请联系原作者获得授权。 如您发现有涉嫌侵权的内容,请联系我们 邮箱:[email protected]