不良人3vivo
1.83GB · 2025-12-06
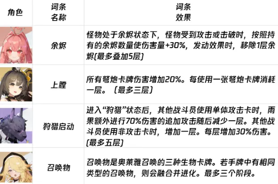
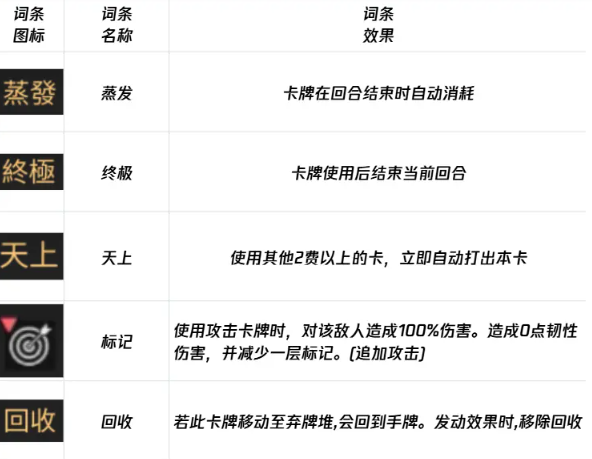
卡厄思梦境负面词条有哪些?负面词条是卡厄思梦境影响战局走向的关键因素,这些词条从多个维度对角色能力进行削弱,且不同词条间还可能形成协同压制,给玩家的战斗策略带来更多的挑战,卡厄思梦境负面词条有哪些就有很多玩家在好奇,很多玩家在对战中对负面词条的特性及联动影响缺乏认知,导致难以制定有效的应对方案,本攻略将围绕卡厄思梦境中的负面词条展开详细介绍。


转移伤害类型的负面词条是对战中比较常见的一种类型,作用是可以放大角色承受的伤害,其中脆弱的词条直接作用于伤害的承受效率,当游戏角色携带这一词条时,每次受到攻击都会触发减益的效果,同时自身携带的脆弱层数也会进行减少,直到层数归零之后效果就会消失,在敌方输出攻击的同时,如果脆皮角色抵抗,脆弱效果也可能因为承受伤害过大而瞬间陷入血量很少的状态,尤其是在面对多阶段攻击敌人的时候,层数的消耗也会速度加快。

抑制输出类型的负面词条也是控制敌方伤害输出的一大关键点,其中负面类型的是其词条,可以通过降低伤害造成效率来发挥战斗作用,效果可以通过叠加进行增强,且叠加规则与正面的士气词条是一致的,区别在于负面时期的特性是,回合结束后会自动清除所有叠加的层数,这意味着这一局的影响只能限于当前回合,玩家需要在词条生效的回合内,通过净化技能或者规避敌方攻击的方式来减少自身团队的输出损失,另一个词条削弱同样以降低伤害为核心,但是层数的消耗会更加的少量,大家可以结合着使用。

护盾类型的负面词条主要针对游戏中的防御体系进行搭建,直接影响了角色通过护盾获得的生存保障,其中伤口词条的作用是降低角色获取护盾的总量,效果一旦施加就会在回合内持续存在,没有主动消耗层数的限制,只能通过特定的词条技能或者道具进行净化,对依赖护盾进行防护的坦克角色或者辅助角色来说,伤口的效果是非常明显的,原本能提供充足的生存空间,但是在伤口的作用下也会大幅减弱,可能会导致前排角色快速的被击破,威胁后排的输出。

以上就是本站小编整理带来的卡厄思梦境负面词条一览,更多相关游戏攻略,请关注本站手游网!
本文内容来源于互联网,如有侵权请联系删除。