埃德兰内置菜单
266.02MB · 2025-12-14
在这就是江湖这款游戏中,装饰不仅为玩家提供了丰富的视觉体验,更蕴含着提升角色能力的关键。合理的装饰选择,能够让玩家在江湖中更加游刃有余。
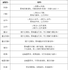
在这就是江湖中,装饰的优先级选择至关重要。玩家应根据自身需求和角色定位,谨慎挑选适合的装饰。其中,关公装饰能为随从提供武学内力+10%的增益,夫子装饰则专为文人武学设计,同样增加内力10%。雪人装饰同样提供内力加成,而老子装饰则专注于提升爆丹几率10%。姜太公装饰则以其独特的悟性加成,为角色带来悟性100%的提升。这些装饰各具特色,玩家需根据角色特点和战斗需求,合理安排装饰优先级,以达到最佳效果。
武器流派选择
游戏中,武器流派的选择同样影响深远。玩家可以根据个人喜好和游戏风格,选择刀、剑、枪、拳、腿、棍等不同的武器流派。每种武器都有其独特的特点和技能,选择适合自己的武器流派,将帮助玩家在江湖中立足。初期可使用推图掉落的装备,但需注意及时替换高属性装备。

特效与铸造
在挑选武器时,特效同样不可忽视。寒冰特效和剧毒特效被广大玩家认为是实用性更高的选择。寒冰特效能在攻击时给对手叠加寒冰效果,累积到100%后可使对方眩晕一回合;而剧毒特效则能无视防御,造成额外伤害。此外,游戏内还提供铸造武器的选项,玩家可根据需求进行铸造,提升武器性能。
其他技巧与策略

在游戏中,玩家还需注意其他技巧与策略的运用。如合理利用地图边缘的提示、留意四周声响以发现敌人潜伏、优先解决攻击力较高的敌人等。同时,在襄阳戍守等战斗中,善用营火增加视野范围,以及利用截图或录制功能探索三仙洞等,都是提升游戏体验的关键。
综上所述,这就是江湖中的装饰优先级选择需结合角色特点和战斗需求进行合理规划。同时,掌握武器流派选择、特效与铸造等技巧与策略,也将为玩家在江湖中的冒险之旅增添更多助力。
266.02MB · 2025-12-14
529.1MB · 2025-12-14
176.91MB · 2025-12-14