《博德之门3》全法术列表大全,全职业法术效果详解。《博德之门3》法师法术效果,牧师法术效果,德鲁伊法术效果,吟游诗人法术,圣武士法术,术士法术,游侠法术,邪术师法术。《博德之门3》是由Larian Studios制作发行的一款魔幻冒险RPG,也是一代传奇《博德之门》系列的最新作。《博德之门》作为最早的RPG游戏之一,在世界范围内有着巨大的影响和里程碑式的意义,为整个RPG游戏界制定了标杆。距离上一作《博德之门2》过去了20多年,这一传奇系列的最新续作再次为我们提供了费伦世界的史诗冒险篇章,让我们携手进入新的传奇征程!

《博德之门3》全法术大全 全职业法术效果详解

攻略导读

dnd的世界中,法术一般分为奥术(法师、术士、邪术师、吟游诗人)、神术(牧师、圣武士)、自然魔法(德鲁伊、游侠)三个主要类别。

在5e规则,也是博德之门3所使用的规则中,魔法进一步简化,基本上变成了以奥术为基础,其它职业法术就在奥术的法术表上进行选择和增添(扩表)。

牧师、德鲁伊等施法职业通过不同领域的选择获取了部分奥术,然后加上职业特色的神术及自然魔法,构成了本职业的施法列表。

本攻略就以法师的奥术施法列表为基础,进行全魔法的详解,包含对魔法好坏的评价,方便玩家进行选择。

《博德之门3》全法术大全 全职业法术效果详解

魔法的基本知识请参考咱们3dm攻略站的上手指南:https://www.3dmgame.com/gl/3898769.html

或是攻略百科:https://www.3dmgame.com/gl/3897662_14.html

本部分则详实说一下法术预备和反应。

《博德之门3》全法术大全 全职业法术效果详解

-预备法术

你可以准备法术列表中,你可以施展的法术。也就是从已知法术中选择接下来可能用到的法术(数量=主属性调整值+施法者等级)。

举个例子,如果你是一名3级法师,你有4个1级法术位和2个2级法术位。如果你有16点智力,你将可以准备共计6个(智力调整值3+施法者等级3)已知魔法表中的1环或2环法师法术,具体组合随意。如果你准备了1环法术【魔法飞弹】,你可以选择消耗1环或2环法术位来施展它。施展一个法术并不会将之移出已准备法术列表。

每当你完成一次长休息,你都可以改变你的准备法术列表。

《博德之门3》全法术大全 全职业法术效果详解

法师、牧师、圣武士这样的职业需要准备法术。

而术士、吟游诗人、游侠、邪术师这些职业不需要预备法术,因为他们的法术列表有限,通过升级选择来获取。

因此,很多施法职业可以通过兼职法师来获得学习魔法的能力,扩充可用法术列表。

不要预备法术的职业则要精心的挑选可用法术——这也是本攻略的核心关注点之一,帮助玩家进行法术抉择。

《博德之门3》全法术大全 全职业法术效果详解

-反应

除了借机攻击等动作,法术和能力也是可以进行反应的。

反应相当于触发某种情况后的免费操作,一般一回合只有一次,有些能力、道具、专长会增加反应次数。

玩家可以在法术书反应列表里看到自己可以进行的反应,建议勾选询问,否则只要触发就自动反应。

《博德之门3》全法术大全 全职业法术效果详解

例如你将被命中时,就会出现反应提示——是否使用护盾术。

比如图例中小魔鬼要投掷11以上才能命中,它投了11,此时笔者用反应施放护盾术,增加了5ac,小鬼就无法命中笔者的术士了。

反应施法主要是各种防护、反制和控制,例如法术反制也是反应,让对手无法放出重要魔法。

《博德之门3》全法术大全 全职业法术效果详解

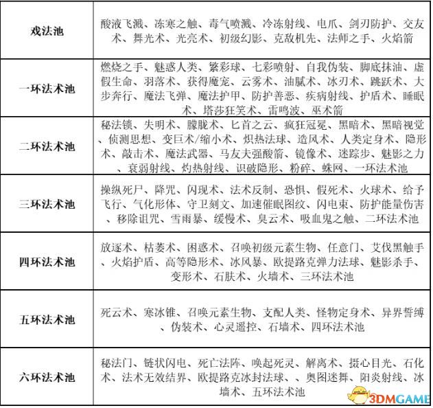
法师法术

(法师法术池请参考:https://www.3dmgame.com/gl/3818003_54.html)

《博德之门3》全法术大全 全职业法术效果详解

0环法术(戏法)

(戏法提供基础的伤害和互动功能,没有法术位消耗,可以随意使用。虽然不是多厉害的魔法,但是有不少好用的功能,不能小觑。)

法师之手

创造出一只幽灵之手,可操纵物体,并与其交互。

探索时功能性不错,战斗时(尤其是高难度战斗)时又有明显的控制能力,战术价值比较高。

越是对游戏机制熟悉,越是强悍的戏法。

《博德之门3》全法术大全 全职业法术效果详解

火焰箭

投掷一团火焰,造成1d10火焰伤害。

和下面的冰冻射线类似,可以划水补刀,也在需要时可以提供元素效果。

《博德之门3》全法术大全 全职业法术效果详解

冷冻射线

召唤一道蓝白色的寒冰光束,造成1d8寒冷伤害,同时让目标的移动速度下降3m。

《博德之门3》全法术大全 全职业法术效果详解

初级幻影

创造一个幻术镜像,分散附近生物的注意力,强迫他们开始调查。在施展此法术是可以保持隐匿状态。

可以用来聚怪、牵制,实用的戏法。

《博德之门3》全法术大全 全职业法术效果详解

光亮术

为一个物体注入光明灵光。

提供了基础的照明功能,简单实用。

《博德之门3》全法术大全 全职业法术效果详解

电爪

在手中召唤出闪电,闪电造成1d8闪电伤害,同时可以阻止目标作出反应。对穿着金属护甲的生物使用此法术时具有优势。

伤害逊于火焰箭,控制逊于冰冻射线,好在阻止反应以及金属甲优势还是有其出场的机会。

《博德之门3》全法术大全 全职业法术效果详解

冻寒之触

用有如坟墓般的寒冷攻击一个生物,该生物受到1d8黯蚀伤害。且无法回复生命值,不死生物还会在攻击掷骰中处于劣势。

从这里开始后面的戏法一般来说可用面就比较窄了,通常来说,施法/混合施法/兼职施法一般常用戏法栏位还是够,上面的好用戏法根据需要选择就行。

下面的法术剑刃防护、交友和克敌也是可以根据情况选择的。

《博德之门3》全法术大全 全职业法术效果详解

毒气喷溅

喷射出一阵有毒气体,造成1d12毒素伤害。

《博德之门3》全法术大全 全职业法术效果详解

酸液飞溅

喷射出强酸泡沫,对命中的每个生物造成1d6强酸伤害。

《博德之门3》全法术大全 全职业法术效果详解

本站提供的所有下载资源均来自互联网,仅提供学习交流使用,版权归原作者所有。如需商业使用,请联系原作者获得授权。 如您发现有涉嫌侵权的内容,请联系我们 邮箱:[email protected]