怒焰三国杀vivo客户端
873.12MB · 2025-11-29
剑与远征启程越南服1月4日率先上线了冠阶、神魔的调整,国内、国外社区上的讨论铺天盖地。可以看出,从1月4日的猛药到1月8日的回调,lls还是比较挣扎的,这种关键数值的调整,牵扯多方的利益,“不患寡而患不均,不患贫而患不安”,很难评价调整是否得当,但可以聊聊lls当前改动对各类玩家的影响
剑与远征启程冠阶神魔最新调整改动详解
1、大r玩家
毫无疑问
冠阶调整的初衷肯定是照顾大r玩家
巅峰+阵容在竞技场打赢冠3甚至冠4
这类题材的视频、截图在各种社区都很多
虽然肯定不是常见现象
(毕竟人家只发了赢的不发输的)
但确实不是偶然,这对大r们的情绪打击很大
调整照顾大r们的游戏体验
对一个付费卡牌手游来说,只能说是情理之中
2、养成神魔的玩家
因为增加了冠阶提升的竞技属性
导致pvp玩法中,高级冠阶英雄的优势特别大
有玩家发现四族英雄可以凭借高级冠阶优势
在pvp中击败低级冠阶的神魔英雄
这明显是不合理的
因为即使冠阶的等级更高
四族英雄的造价依旧是远低于低级冠阶的神魔
这种四族打赢神魔的极端
会极大打击玩家培养神魔的积极性
因此lls在1月8日的更新给神魔打了补丁
巅峰+就能拿到接近冠1四族英雄的竞技属性
所有氪度的玩家都会做神魔
强化神魔的特殊地位
八宝认为这是本次调整中最合理的
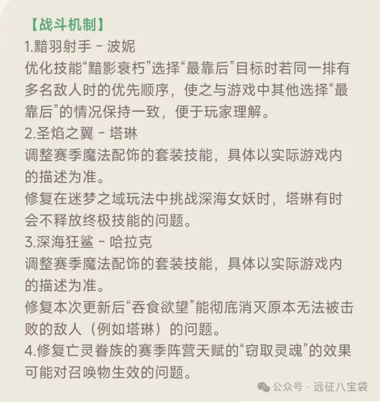
3、培养凤凰、鲨鱼的玩家
这次的调整
针对性调整了凤凰、鲨鱼的配饰技能
这俩单独拎出来再说说

凤凰的情况一直都很微妙
作为前代的高人气神魔,拔高了玩家们的期望
启程凤凰的强度不能说让人失望
但肯定是谈不上满意的
这潜伏的负面情绪
被1月4日的赛季技能调整点燃
虽然调整不一定会发生强度顺位变化
但基本已经被玩家们定性为明显削弱了
今天的调整
应该能保证凤凰不会弱于当前赛季了

鲨鱼的情况更复杂一些
他目前出现在四个迷梦boss的顶配阵容里
雪怪、骨龙、狼王、大眼
而新赛季,骨龙、大眼被替换了
导致鲨鱼在迷梦的就业一下子变少了
此外,部分普通玩家养出巅峰+鲨鱼后
在巅峰竞技场配合蛮血天赋
各种越战力击败冠3、冠4防守阵容
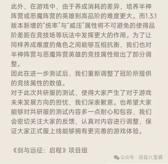
本次新赛季调整冠阶的竞技属性
必然会很大程度杜绝这类情况发生
让这部分玩家手里的鲨鱼无法再越战力
1月4日赛季技能的调整
成为压垮这部分玩家情绪的最后一根稻草
今天的调整,肯定会增加鲨鱼的强度
迷梦不敢说
但巅峰越战力应该还是不太可能的
毕竟强大的其实是失衡的蛮血天赋技能
这个肯定是一去不复返了
4、瓜吃完了,最后总结一下
赛季切换在即,大伙务必以不变应万变
在一切尚未尘埃落定前
少花养成资源,做囤囤鼠才能立于不败之地
(开荒新玩家还是该抽就抽啊!)