原子猫头鹰免安装绿色版
496M · 2025-10-25
alixixi 10 月 25 日消息,科技媒体 phys 昨日(10 月 24 日)发布博文,报道称筑波大学的研究团队发表论文,查明了福岛第一核电站放射性铯-137 持续泄漏入海的关键机制。
alixixi援引博文介绍,福岛第一核电站在 2011 年核事故后,尽管东京电力公司采取了多项措施控制污染水,放射性铯-137 向海洋的排放已大幅减少,但低水平的泄漏仍在持续。
自 2016 年起,研究人员观察到核电站港内海水的铯-137 浓度呈现规律性波动:夏季升高,冬季降低,且雨后浓度会上升。
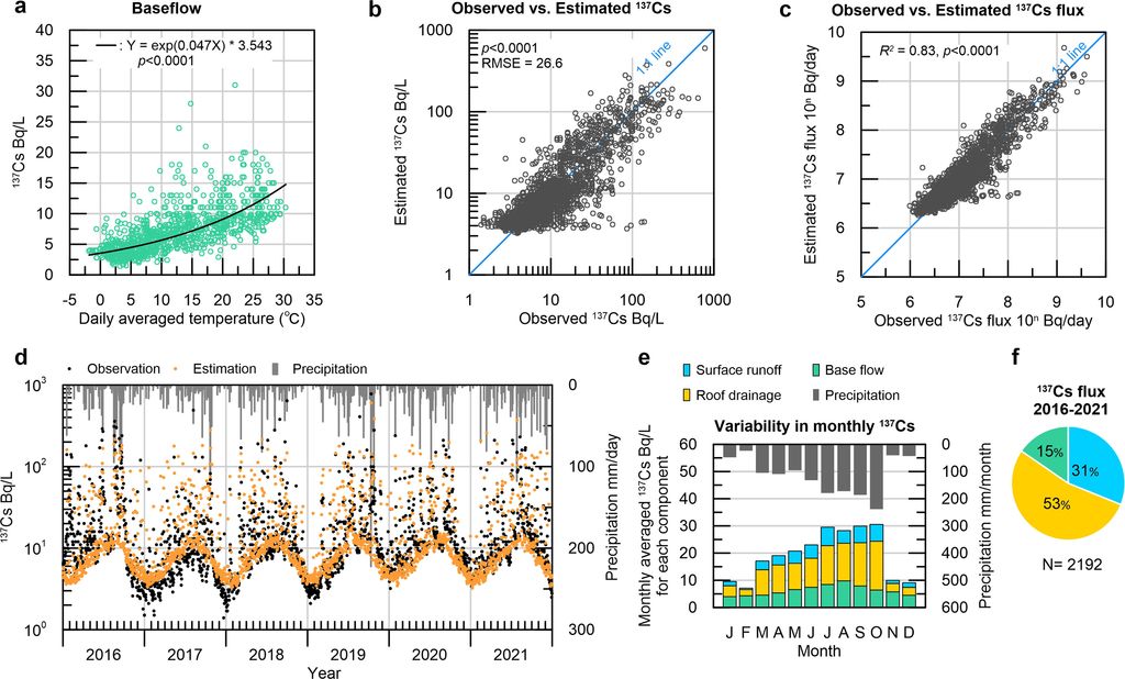
虽然这些现象被推测与 K 排水渠(放射性污染物特别是铯-137 进入海洋的重要通道)有关,但其背后的具体污染机制一直未能明确。

为解开谜团,筑波大学的研究团队采用了一种巧妙的方法。他们利用在 2013 至 2014 年间从污染水储罐中泄漏的另一种放射性物质“氚”(³H)作为天然的水文示踪剂,来追踪铯-137 从陆地进入海洋的完整路径。由于氚能随水流动,其迁移路径清晰地揭示了携带铯-137 的水流来源。

研究结果首次定量揭示了污染来源的构成。数据显示,导致铯-137 泄漏的首要原因是“屋顶排水”(roof drainage),即降落在反应堆建筑屋顶的雨水在冲刷过程中带走了表面的放射性物质,贡献了总泄漏量的 53%。

其次是雨水形成的地表径流,贡献了 31%。源自地下水的“基流”(Baseflow,特指携带放射性物质从地下渗入排水系统的水流)虽然只占 15%,但其浓度受气温影响,在夏季会因温度升高而增加,这也解释了海水污染浓度的季节性波动。

该博文指出,这项研究不仅查明了福岛核电站持续污染的源头,还为未来的治理提供了重要科学洞见。通过揭示铯-137 污染路径与浓度波动因素之间的联系,该成果有助于优化现有的环境监测系统,并能更有针对性地加强污染源控制措施。
alixixi附上参考地址
Leaked tritium reveals the source of 137Cs from the Fukushima Daiichi Nuclear Power Plant to the ocean