最近更新 平面设计 影视后期 全站导航
科技前沿
人智 AI模型 智能医疗 自动化 机器人
元宇 虚拟现实 Web3 元宇宙游戏 虚拟社交
未来 自动驾驶 空中交通 绿色能源 智能物流
开发源码
后端 Python PHP源码 Java源码 C++教程
前端 HTML/CSS Javascipt Vue Jquery
工具 Cursor Windsurf Trae Xcode
工具下载
视频 剪辑合成 视频增强 特效滤镜 编码压缩
图像 图像生成 图像增强 图像美化 图像修复
其他 3D渲染 AI创作 开源框架 计算机视觉
您的位置: 首页> 绿色能源

黑龙江省增量新能源项目竞价“特急”文件印发!

匿名上传
发布时间:2025-11-14 11:30:01

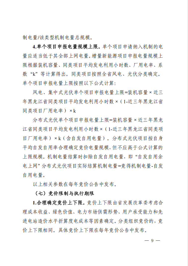
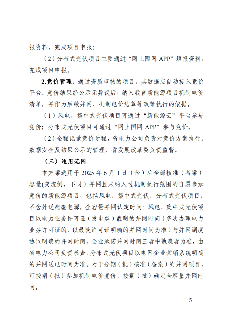
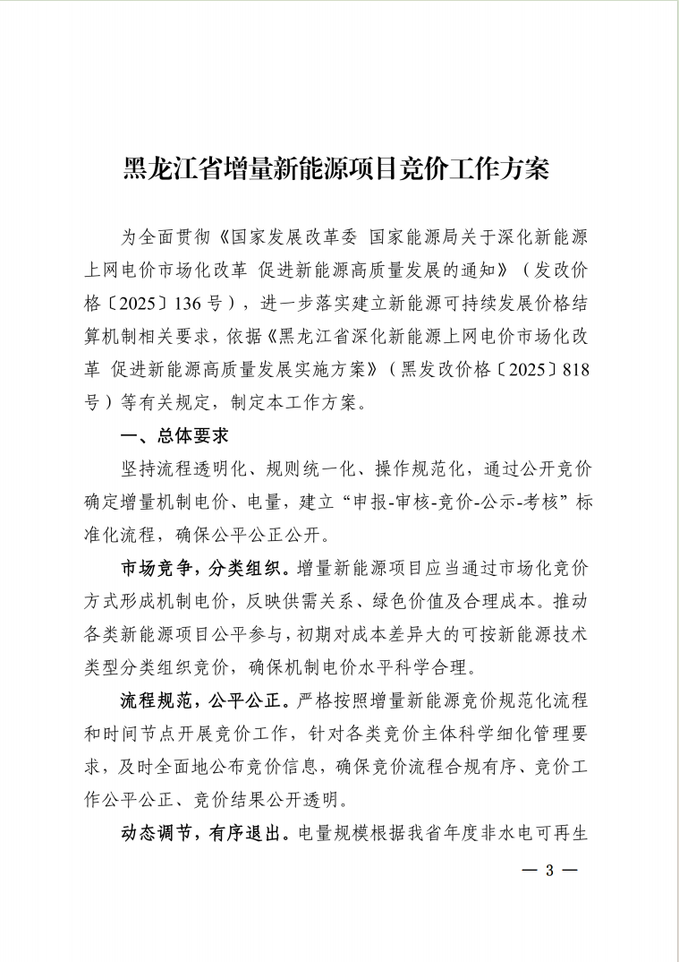
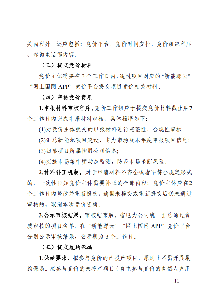
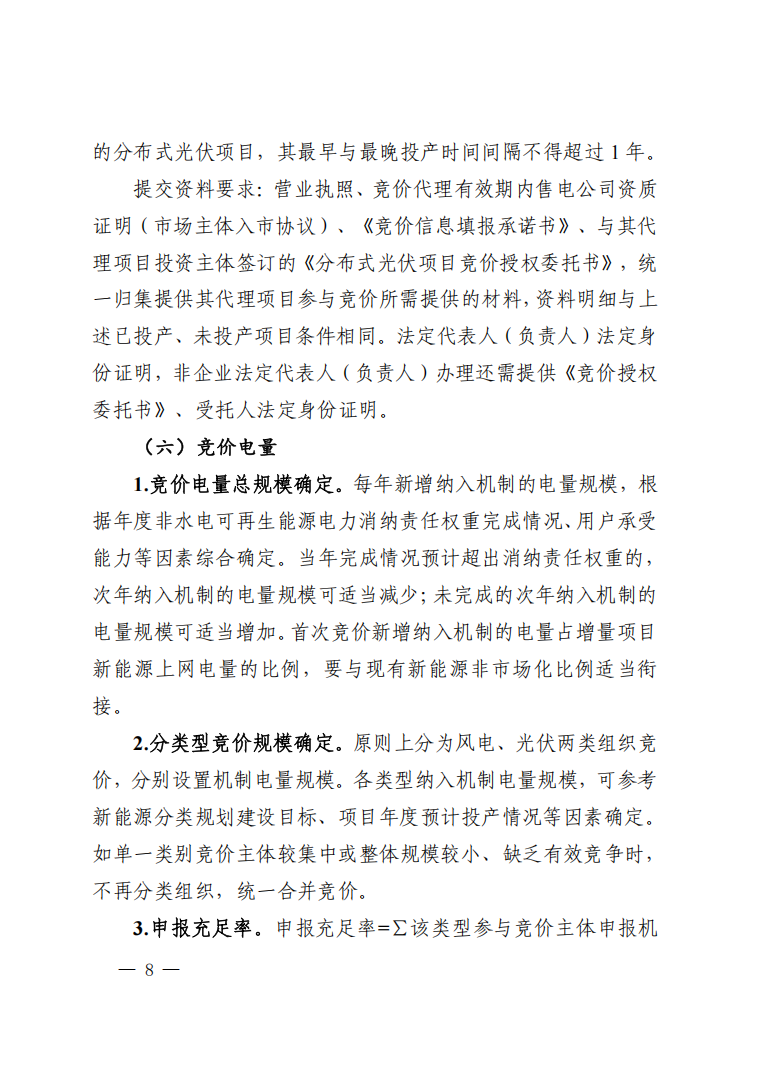
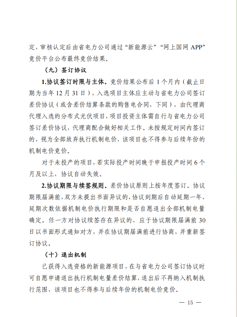
10月10日,国网黑龙江省电力有限公司关于印发黑龙江省增量新能源项目竞价工作方案的通知公布。

文件如下:






相关文章

  • 黑龙江省增量新能源项目竞价“特急”文件印发!
  • 35MW!康明斯交付迄今规模最大PEM电解系统
  • 最高1000万!芜湖经开区加快推动氢能产业高质量发展的若干措施征意见
  • 京能集团挂牌转让7家新能源公司
  • 豪掷150万美元!鑫铂股份设立子公司拓展全球版图
  • 打造氢能重卡“制储加用”闭环生态!氢枫与一派氢能签约
  • 无锡市分布式光伏发电开发建设实施细则印发
  • 重磅!国家能源局公示能源领域氢能试点(第一批)
  • 46台电解槽!内蒙古又一绿氢项目获批!
  • 分布式光伏业务规模扩大!协鑫能科Q3净利润同比增加24.43%
  • 国家能源局综合司副司长张星:重点推动风光制氢氨醇等多元转化和就地利用
  • 五起事故!氢能安全拉响最高警报!
本站提供的所有下载资源均来自互联网,仅提供学习交流使用,版权归原作者所有。如需商业使用,请联系原作者获得授权。 如您发现有涉嫌侵权的内容,请联系我们 邮箱:[email protected]
帝国战纪 帝国战纪
帝国战纪
立即下载

最新下载

rdfit手表app

rdfit手表app

229.68MB · 2025-11-14

咕咚跑步记录生成器

咕咚跑步记录生成器

218.85MB · 2025-11-14

云上长垣客户端

云上长垣客户端

181.69MB · 2025-11-14

查看更多>

最新教程

迪士尼 CEO 鲍勃・艾格:希望人们用 AI 为 Disney+ 创作精品内容 2025-11-14

迪士尼 CEO 鲍勃・艾格:希望人们用 AI 为 Disney+ 创作精品内容

艾尔登法环黑夜君临铁之眼回想第八页怎么解锁 2025-11-14

艾尔登法环黑夜君临铁之眼回想第八页怎么解锁

更多教程>

最新专题

好玩的传奇手游排行榜

好玩的传奇手游排行榜

2025年最火的回合制游戏

2025年最火的回合制游戏

热门推荐

01

腾讯qq电视版

02

safew

03

智享骑

04

热门小说大全

05

小米相册旧版本

06

陌陌Mac版

本站提供的所有下载资源均来自互联网,仅提供学习交流使用,版权归原作者所有。如需商业使用,请联系原作者获得授权。 如您发现有涉嫌侵权的内容,请联系我们 邮箱:[email protected]
  • 友情链接
  • 标准下载
  • 古榕树下原创文学
© 2018 Alixixi.com. 已备案: 湘ICP备2023014879号-1