网易有道词典探索版app
181.36MB · 2025-12-02
9月16日,新疆兵团第四师可克达拉市发展和改革委员会公示了第四师可克达拉市市场化并网新能源发电项目。
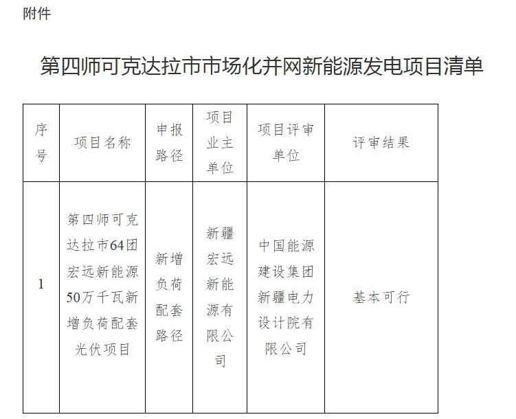
据项目清单显示,第四师可克达拉市64团宏远新能源50万千瓦新增负荷配套光伏项目纳入兵团市场化并网新能源发电项目清单,项目申报路径为新增负荷配套路径,项目业主单位为新疆宏远新能源有限公司,项目评审单位为中国能源建设集团新疆电力设计院有限公司。
详情如下:
关于第四师可克达拉市市场化并网新能源发电项目的公示
为有序推进师市新能源项目开发建设,根据《兵团发展改革委印发〈关于加快各师市新能源项目建设的工作方案〉的通知》(兵发改能源发〔2024〕288号)要求,我委组织开展了市场化并网新能源发电项目申报和评审工作,根据工作需要,现将项目清单和项目评审结果予以公示。
在公示期内,任何单位和个人对公示内容存在异议,可书面提出意见。单位意见必须加盖公章,个人意见必须署明真实姓名、神份整号和联系电话。如无异议,在公示期结束后,我委将向兵团发展改革委申请将相关项目纳入兵团市场化并网新能源发电项目清单。
公示时间:2025年9月16日—2025年9月23日
监督举报电话:0999—8182127,8182336(传真)
通讯地址:可克达拉市镇江西路515号
附件:第四师可克达拉市市场化并网新能源发电项目清单
第四师可克达拉市发展和改革委员会
2025年9月16日
