KillApps
21.98MB · 2025-12-16
C4D怎么低面建模,比如做游戏模型。要求模型1500面左右,所以你的在这限制内完成模型,这就是低面。C4D该怎么实现低面建模呢?下面我们就来看看详细的教程。
1、我们打开C4D软件,新建一个球体,低面建模的方式有很多种们,我们使用这个圆形来演示。

2、我们点击添加软件上方的置换功能,这个功能找不到位置的可以看图中标记的位置,点击添加。

3、添加后,我们把置换放在球体的子集,然会点击置换的着色。在着色里选择着色器,然后再着色器里选择噪波。



4、添加噪波之后,点击噪波选项,即可打开噪波界面调整噪波的强度数值。可以看见模型发生了变化,这里我们需要把球体后面的平滑标签删除。我们可以在之前把圆的分段数调整小一点



5、我们这个时候还可以点击添加减面选项,位置是在置换的旁边,我们如图点击减面。

6、点击添加减面之后,还是把减面放在球体的子集里,这个时候我们会发现模型的面数减少了,我们还可以设置减少的数量。

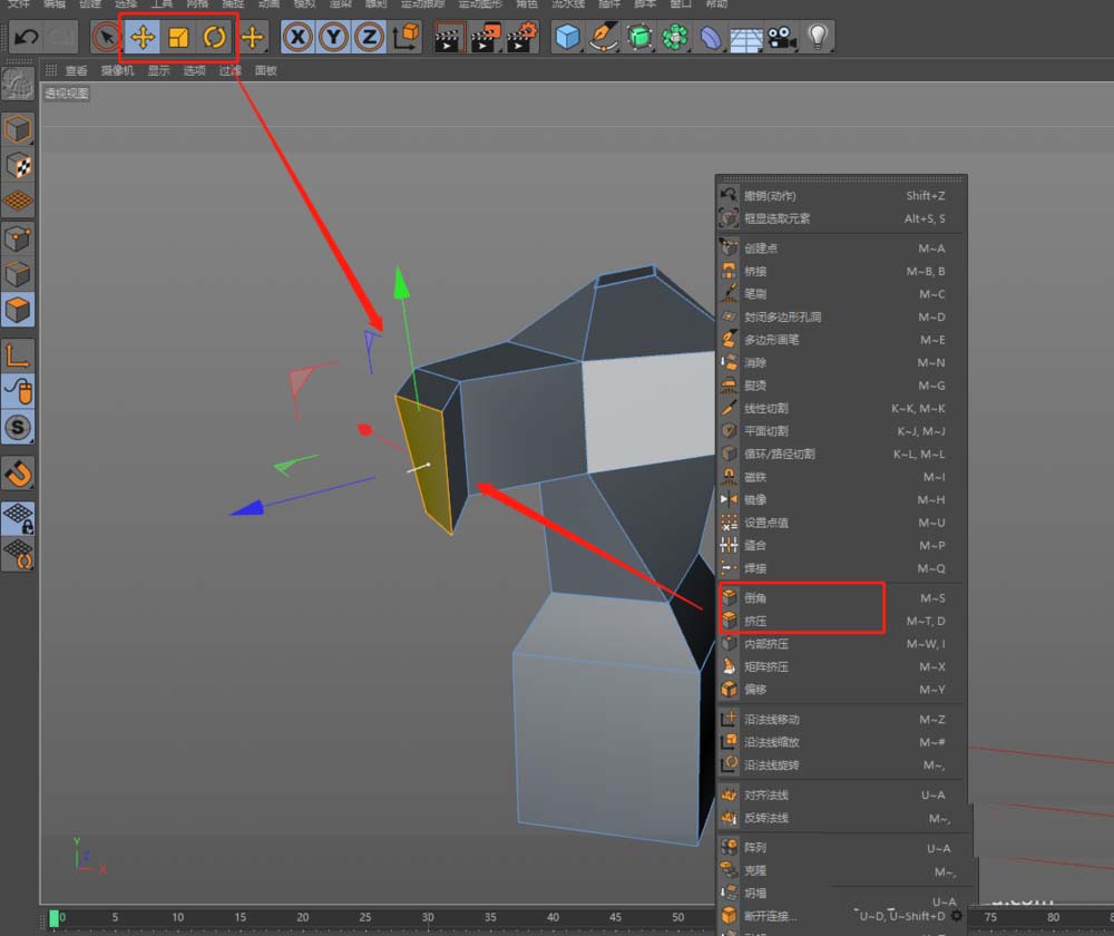
7、当然这个球体也可以换成其他的模型来,如果我们想要自己动手新建的低面模型的话也很简单,我们先建一个正方体。

8、然后把正方体转化为可编辑对象,快捷键是“C”,具体的方法看这个经验。转化之后我们选择面编辑界面。

9、然后就可以通过面层级的修改来建我们需要的模型样子,比如挤出,面的缩小放大,还有旋转之类的。

以上就是c4d低面建模的技巧,希望大家喜欢,请继续关注阿里西西。