中国大学mooc慕课
196.43MB · 2025-10-30
如图所示,本次创建电线接线端的模型,该怎么创建呢?我们可以使用c4d创建,下面我们就来看看详细的教程。

创建一个圆盘:内部半径为3.15,外部半径为5.6,圆盘分段为1,旋转分段为8.

创建一个22.9*22.9的正方形(立方体也行)用来作为端子的长度参考。将正方形的上边与圆盘的上圆弧点重合;如图所示。

创建一个宽度为22.9,高度为5的平面,其宽度分段为10,高度分段为3。将 平面转为可编辑对象调整位置,使平面的底边与上步的正方形底边重合。如图所示。


将圆盘与平面合并成一个对象,顶视图中选中模型的一半将其删除。添加一 个对称命令;如图所示。

用桥接命令将两个多边形相应的线连接起来,如图所示。


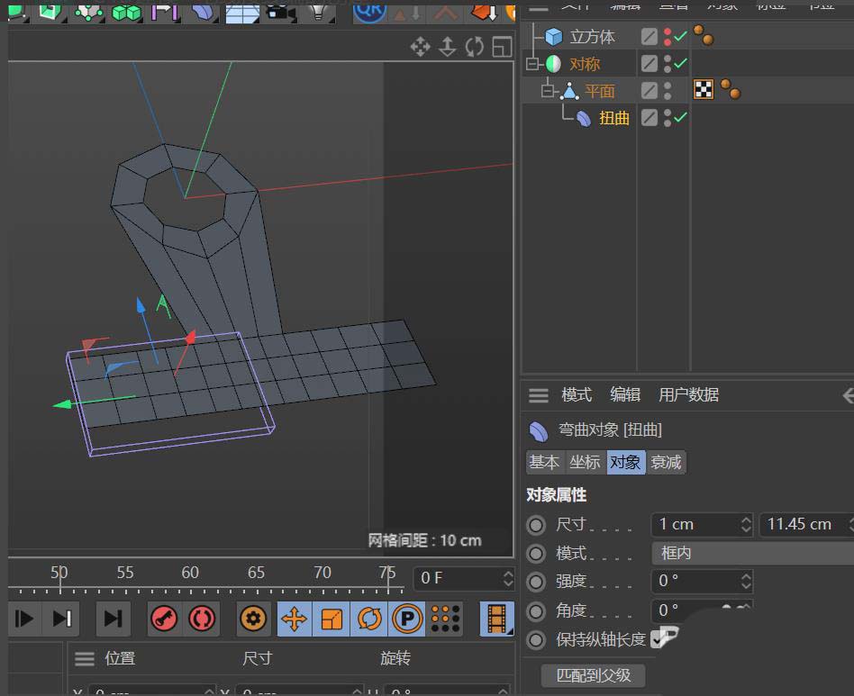
给对象添加一个扭曲变形器,将变形器调整匹配到平面的区域,选择为框内模式,强度调整为130度;将当前状态转为对象。


选中对象所有面进行挤压,挤压值为0.5,勾选创建封顶。如图所示。


对模型的轮廓边添加保护边,添加细分曲面后得到圆滑的硬边模型;如图所示。电线接线端模型创建完成。


以上就是C4D电线接线端零件建模方法,希望大家喜欢,请继续关注阿里西西。