中国大学mooc慕课
196.43MB · 2025-10-30
C4D中想要导入第三方模型,该怎么导入呢?如图,积木方块模型为UG软件创建,导出为STL格式后在C4D中打开重建而成,下面我们就来看看详细的教程。

1、三维软件创建的模型互导使用,是最常见的了。本次讲述以STL格式导出的模型在C4D中的使用。UG软件中,点开文件菜单,选择导出中的STL.将模型保存。

2、打开C4D,直接打开上步保存的STL模型;在光影着色+线条的状态下可以看到模型产生了无数的结构线,且结构线都是不合理的;如果对模型没其它要求时,这模型是可以直接使用的。但如果想得到光滑的硬边效果就不可能了。


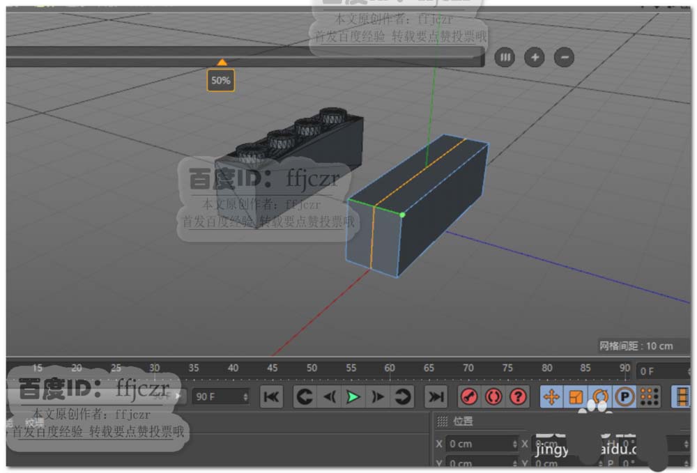
3、要想得到圆滑的硬边模型,最好的方法就是重建模型了;此时导入的模型就起到参照物的作用了,创建一个分段数为1的立方体,将其转为可编辑对象,通过三视图调整立方体大小与模型的主体大小相吻合。

4、对立方体添加循环边,纵向添加一组循环边,横向添加四组循环边,如图所示。添加这五组循环边的原因是方便在立方体顶面添加的四个圆柱体。


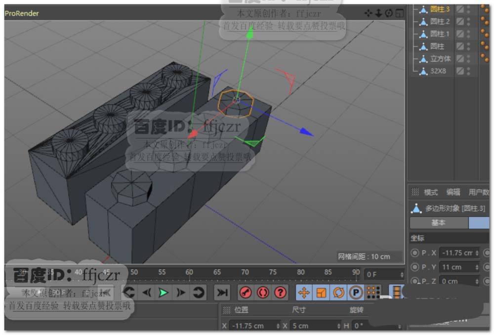
5、创建半径为2.5高度为2的圆柱,高度分段为1,旋转分段为8;将圆柱圆心调整到立方体循环边纵横相交的交点上,复制三个圆柱调整到其余的三个交点上。如图所示。


6、将上步的四个圆柱添加到一个空白对象中,用布尔运算将空白对象与立方体进行合并;用切刀工具添加合理的结构线,如图所示。


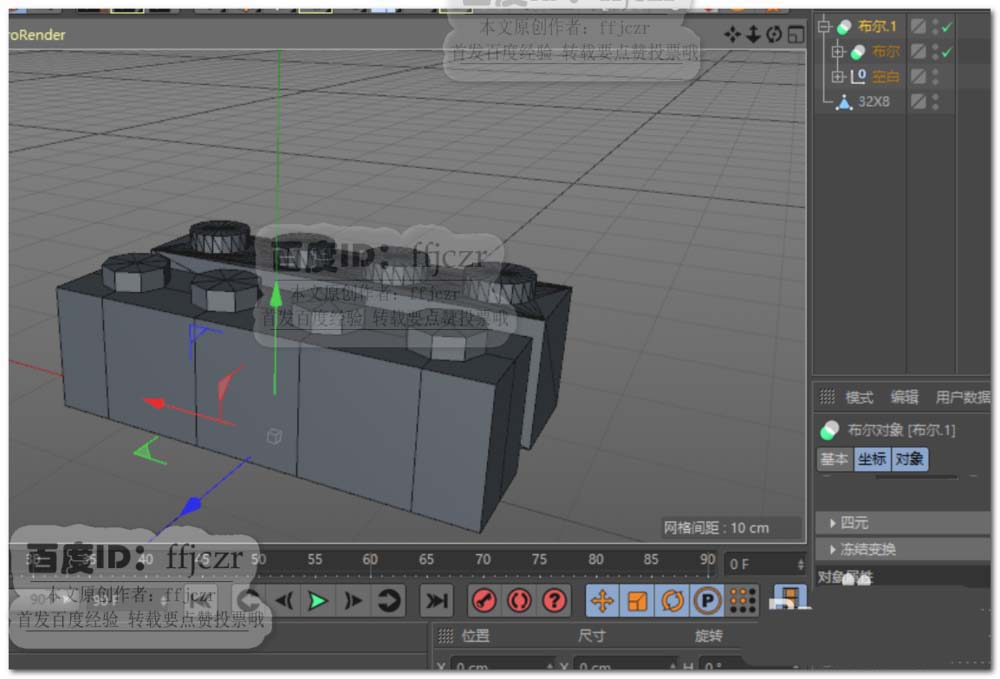
7、创建一个立方体,参考导入模型底部凹坑大小,调整至模型底部。将模型与立方体进行布尔求差运算。得到模型底部开四方孔造型。


8、参考导入模型底部圆柱大小及高度,创建旋转分段为8的圆柱;复制二个圆柱,参考导入模型圆柱的位置放置好圆柱。将此三个圆柱组于一个空白对象中。


9、复制上步创建的圆柱,调整圆柱圆心与第5步的圆柱同心。复制三个圆柱调整到第5步另外三个圆柱的圆心,将此四个圆柱组于一个空白对象中。选用布尔命令,将第8步的空白对象与模型进行合并运算,将模型与本步的空白对象进行求差。


10、最后,对模型整体轮廓倒实体角,给模型添加细分曲面,得到圆滑的硬边模型。


以上就是C4D中重建导入第三方模型的方法,希望大家喜欢,请继续关注阿里西西。