中国大学mooc慕课
196.43MB · 2025-10-30
想要建模三维立体的小房子,该怎么创建小房子模型呢?下面我们就来看看c4d创建小房子的教程。

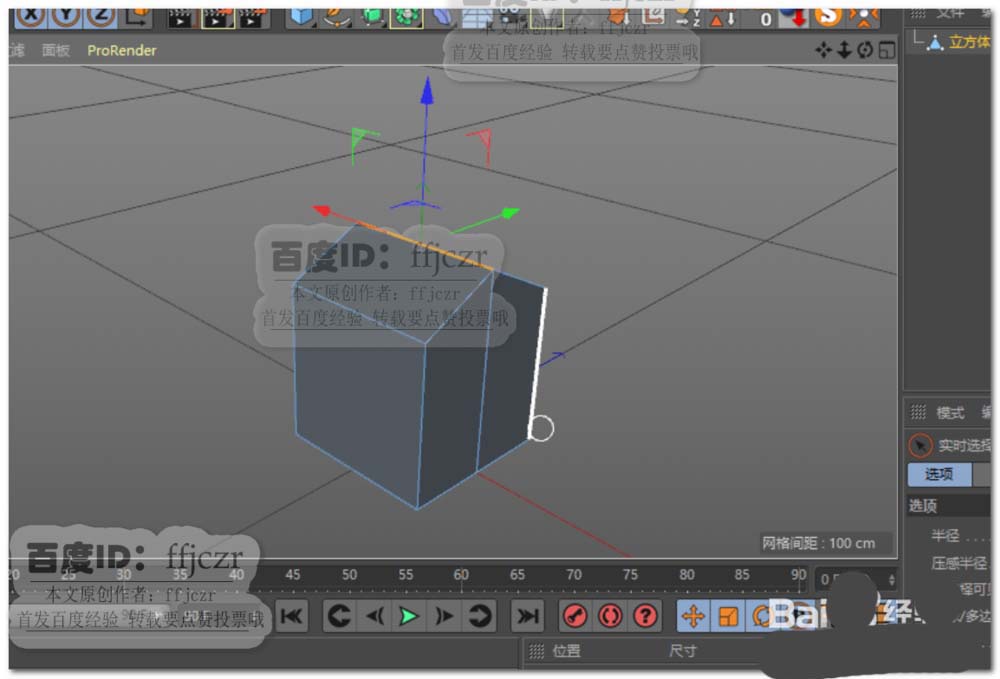
1、创建一个立方体,所有分段均为1,其它参数不改。将立方体转为可编辑多边形。用循环切割工具给立方体添加一圈处于中间的结构线。如图所示。


2、线模式中,选中多边形顶端中间的边,向上移动,使多边形顶端产生屋顶的形状。面模式中,选中顶端的面,用缩放复制将屋顶向外扩大适当距离。


3、面模式中,选中屋顶的面,用挤压的方式,向上挤压出一定的厚度。点模式中,选中屋顶的点,向下移动,调整小房屋的大小比例。


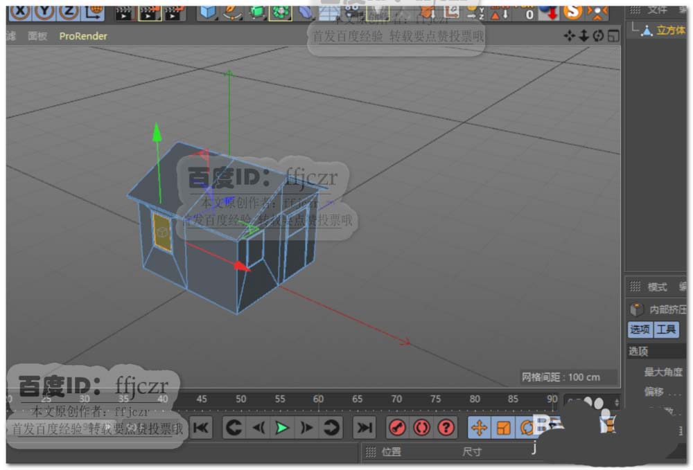
4、线模式中,选用循环边命令,分另在屋子的正面和侧面添加一圈循环边。如图所示。


5、面模式中,选中经过循环边切割构成的面;用内部挤压及挤压的方式,构建出房子的门口和窗口(窗口的面不要删除)。如图所示。



6、创建一个立方体,将其缩小并移动放置于屋顶;将立方体转为可编辑多边形,面模式中选中立方体的顶面,进行内部挤压再向下挤压。得到屋子的四方形烟囱。

7、选择屋子模型的屋顶与门保存成选集,屋子的玻璃何存成另一选集;创建三个材质,分别为白色、红色与透明蓝色的玻璃材质。根据屋子的需要,分别赋予屋顶、门红色材质,门窗赋予蓝色的玻璃材质。可以调整任何角度,得到不同角度的简笔风格的小房屋。



以上就是c4d建模小房子的方法,希望大家喜欢,请继续关注阿里西西。