您的位置: 首页> 阿里西西阅读
  • 剑与远征巴登技能怎么样-巴登技能属性图鉴详情一览

    剑与远征巴登技能怎么样-巴登技能属性图鉴详情一览

    剑与远征巴登技能怎么样?巴登是一个能召唤影子一起作战的前排坦克单位,爆发能力出色,还能给敌人附加受到伤害增加的DEBUFF,下面就让小编为大家带来剑与远征巴登图

    2025-12-17
  • win11怎么设置网页兼容性 win11设置网页兼容性的方法

    win11怎么设置网页兼容性 win11设置网页兼容性的方法

    我们在win11电脑上浏览网页的时候可能会遇到一些网页无法打开的情况,这时我们可以在win11电脑的浏览器中设置网页兼容性,让网页能够以兼容模式打开,但是有些用户不知道win11设置

    2025-12-17
  • 怎么健康地食用冬季特色果品“冻梨” 蚂蚁庄园12月18日答案最新

    怎么健康地食用冬季特色果品“冻梨” 蚂蚁庄园12月18日答案最新

    支付宝蚂蚁庄园12月18日的问题现已更新,各位只需选出正确选项就能领取对应的奖励,由于很多小伙伴都不知道正确答案是什么,下面小编就来给大家详细介绍一下,感兴趣的千万别错过了。

    2025-12-17
  • 哔哩哔哩社群互动如何维护

    哔哩哔哩社群互动如何维护

    在哔哩哔哩这个充满创意与热情的平台上,社群互动的维护至关重要。它是连接用户与用户、用户与内容的桥梁,让大家在这里找到归属感和乐趣。

    2025-12-17
  • 剑与远征鲁米苏有哪些技能-鲁米苏技能属性图鉴详情一览

    剑与远征鲁米苏有哪些技能-鲁米苏技能属性图鉴详情一览

    剑与远征鲁米苏有哪些技能?鲁米苏是一个非常全面的辅助英雄,在输出、治疗、增益、控制方面都有所涉猎,是一个万金油英雄,下面就让小编为大家带来剑与远征鲁米苏图鉴详情

    2025-12-17
  • 极兔快递单号查询快捷入口-极兔快递官网一键查件

    极兔快递单号查询快捷入口-极兔快递官网一键查件

    极兔快递单号查询快捷入口提供官网一键查件服务,帮助用户实时掌握包裹物流状态。通过输入13位数字单号或手机号即可查询国内国际件,系统自动识别并展示最新轨迹。支持浏览器兼容性优化与异常提示功能,确保查询稳定高效。推荐使用极兔快递官网查询入口获取精准物流信息,提升快递跟踪体验。

    2025-12-17
  • 如何取消搜狗浏览器双击关闭网页

    如何取消搜狗浏览器双击关闭网页

    在使用搜狗浏览器时,有些用户可能希望取消双击关闭网页的操作,以避免误操作。下面就为大家详细介绍如何进行这一设置。

    2025-12-17
  • 剑与远征甘瑟尔技能怎么样-甘瑟尔技能属性图鉴详情一览

    剑与远征甘瑟尔技能怎么样-甘瑟尔技能属性图鉴详情一览

    剑与远征甘瑟尔技能怎么样?甘瑟尔是贯彻了输出这个理念的单位,即使死后也能再次以亡灵之资重新战斗,优秀的切后排能力是很多敌人的噩梦,下面就让小编为大家带来剑与远征

    2025-12-17
  • 学信网如何取消账号

    学信网如何取消账号

    在数字化时代,个人信息的安全管理变得尤为重要。对于学信网这样的教育信息服务平台,账号安全更是不可忽视的问题。有时,由于各种原因,用户可能需要注销自己的学信网账号。正确、规范地进行账号注销不仅能保护个人隐私,还能避免不必要的麻烦和风险。因此,掌握学信网账号注销的方法与步骤显得尤为关键。

    2025-12-17
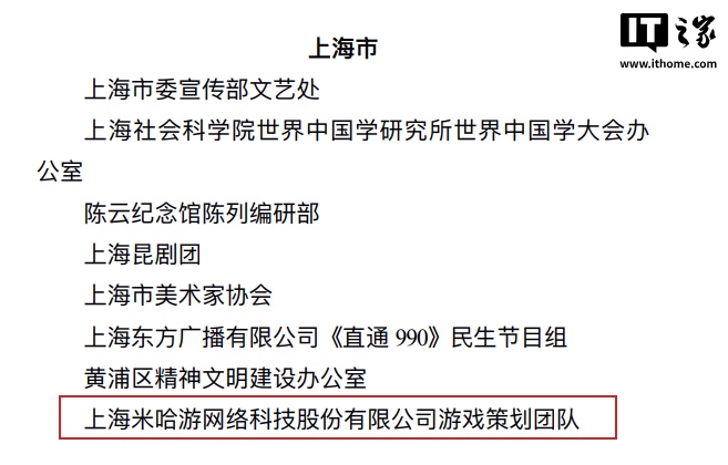
  • 米哈游游戏策划团队、芒果 TV、《哪吒 2》制作公司等获全国宣传系统先进集体表彰

    米哈游游戏策划团队、芒果 TV、《哪吒 2》制作公司等获全国宣传系统先进集体表彰

    12 月 16 日消息,国家广播电视总局今日发布公告,公示了全国宣传系统先进集体、先进个人拟表彰对象。有用户发现,上海市公示名单中出现了米哈游网络科技股份有限公司游戏策划团队的名字,另外还出现了湖南快乐阳光互动娱乐

    2025-12-17
  • 车百会理事长张永伟:预计 2026 年国内汽车市场增长 2%,高端品牌是高科技而不是高价格

    车百会理事长张永伟:预计 2026 年国内汽车市场增长 2%,高端品牌是高科技而不是高价格

    12 月 16 日晚间消息,在中国电动汽车百人会论坛(2026)媒体沟通会上,车百会正式宣布中国电动汽车百人会论坛(2026)将于 2026 年 3 月 27 日-29 日在北京召开。本次媒体沟通会由车百会副理事长刘

    2025-12-17
  • 剑与远征雅顿技能怎么样-雅顿技能属性图鉴详情一览

    剑与远征雅顿技能怎么样-雅顿技能属性图鉴详情一览

    剑与远征雅顿技能怎么样?雅顿是相当强力的控制单位,他的控制能力即时到游戏的后期也是出类拔萃,前期一定要练,下面就让小编为大家带来剑与远征雅顿图鉴详情一览,大家快

    2025-12-17
  • 百度视频播放页面手势操作怎么设置

    百度视频播放页面手势操作怎么设置

    在数字媒体的时代,视频已经成为我们日常生活中不可或缺的一部分。而作为国内领先的搜索引擎,百度也推出了自己的视频平台——百度视频。对于喜欢使用手势控制视频播放的用户来说,掌握如何在百度视频中开启播放页面的手势操作,无疑可以带来更加便捷和舒适的观影体验。本文将详细介绍如何在百度视频中开启这一功能。

    2025-12-17
  • 剑与远征沃尔克技能怎么样-沃尔克技能属性图鉴详情一览

    剑与远征沃尔克技能怎么样-沃尔克技能属性图鉴详情一览

    剑与远征沃尔克技能怎么样?沃尔克是一个拥有不错的群体输出能力的英雄,并且在生存方面也有隐匿这个技能带来不错的支持,下面就让小编为大家带来剑与远征沃尔克图鉴详情一

    2025-12-17
  • hdr10是什么

    hdr10是什么

    在当今快速发展的数字时代,电视技术的进步为观众带来了前所未有的视觉享受。hdr10作为一项前沿的高动态范围技术,正在逐渐改变我们观看视频的方式。本文将深入探讨hdr10是什么,它是如何工作的,以及它如何提升我们的观影体验。

    2025-12-17
学习通网页版登录入口

学习通网页版登录入口

阅读量: 1902 时间: 2025-10-23

学习通是常用的学习工具,可以随时进行学习,找到你需要的资源,跨平台就能在线学习,了解学习的进度,但是很多小伙伴找不到入口在哪,下面就分享给大家。学习通网页版登录

点击阅读

pixiv官网登录入口一键直达-pixiv官网快捷登录通道

pixiv官网登录入口一键直达帮助用户快速访问日本知名插画平台,汇集全球数百万创作者的海量优质作品。详细解析登录操作步骤与常见问题解决方案,支持邮箱、PIXIV ID等多种账号认证方式。平台提供每日更新的插画漫画内容,具备智能搜索、作品收藏等核心功能,是艺术爱好者获取原创资源的首选平台。
软件教程
2025-12-17

超能下蛋鸭新手碰撞流派配队推荐

超能下蛋鸭游戏里碰撞流派的核心思路是靠提升攻击碰撞次数充能,搭配增伤、控场 buff 放大碰撞伤害,阵容搭配容易呈现很适合新手玩家配队,以下是超能下蛋鸭新手碰撞流派配队推荐。
游戏攻略
2025-12-17

《空灵诗篇》遗物获取攻略

空灵诗篇遗物怎么获取?在《空灵诗篇》中,遗物系统是角色战力成长的核心模块之一。它不仅直接影响精灵的基础属性与战斗表现,更通过专属技能机制深度绑定角色定位,成为队伍构筑与策略搭配的关键支点。那么,遗物如
游戏攻略
2025-12-17

《狂暴传奇》神剑获取攻略

神剑【麒麟·浴血斩】需角色达110级后,通过收集99个神剑碎片合成获得,碎片可通过声望商城兑换、神剑试炼副本、商城灵符兑换或充值档位直接获取;合成后神剑支持15级成长,继续收集碎片可提升属性与专属技能
游戏攻略
2025-12-17

《航海王热血航线》不灭的羁绊活动介绍

航海王热血航线不灭的羁绊活动怎么玩?谈到航海王中羁绊,路飞、艾斯、萨博这三人的友谊令人为之动容。最近也是上线了航海王热血航线不灭的羁绊活动,有玩家不清楚这个活动什么时候开始,还有活动带来的新内容,下面
游戏攻略
2025-12-17

《狂暴传奇》神甲获取攻略

是在《狂暴传奇》中,神甲【☆麒麟·浴血甲☆】需角色达110级后,通过收集99个神甲碎片合成获取,碎片可通过声望商城兑换、神甲试炼副本或商城充值获得,合成后还可通过持续收集碎片提升装备至15级成长等级,
游戏攻略
2025-12-17

《香肠派对》猪猪侠联动活动介绍

香肠派对猪猪侠联动有什么活动?现在很多的玩家都十分喜爱趣味性十足的作品,当下的游戏里面,香肠派对便是一款十分有趣的游戏。其整体的画面不算很出众,但是玩法却非常的有趣。所以受到很多人喜爱。那么,香肠派对
游戏攻略
2025-12-17

超能下蛋鸭魔冰凤凰玩法详解

魔冰凤凰是超能下蛋鸭游戏中冰凤凰的进阶形态,兼具高额冰系输出与强势控场能力,觉醒后强度大幅提升,搭配合适的阵容能够将伤害再次提升,阵容搭配:神·雷神鸡、魔·冰凤凰、鱼鹅、小帅鸽、堕天鸦。以下是超能下蛋
游戏攻略
2025-12-17

《狂暴传奇》诅咒升级攻略

玩家角色达43级解锁诅咒系统后,可通过击杀怪物随机掉落1-33级诅咒,或收集亡灵结晶与元宝,在合成界面消耗前一品级诅咒、对应数量亡灵结晶及元宝进行合成升级,随着品级提升所需材料数量增加,建议合理规划资
游戏攻略
2025-12-17

《王者万象棋》经济获取攻略

王者万象棋经济怎么获取?一定有不少玩家好奇王者万象棋经济如何获取,万象棋的经济主要就是能量数,初始的经济为六点能量,依靠能量玩家可以购买装备棋子等等道具,用来强化自己的角色取得的对战的优势,所以经济系
游戏攻略
2025-12-17